A journal of IEEE and CAA , publishes high-quality papers in English on original theoretical/experimental research and development in all areas of automation

Vol. 12,  No. 10, 2025

Display Method:
2025-10F4
2025, 12(10): 1-1.
Abstract(35) HTML (0)
Abstract:
PERSPECTIVE
Rethinking Off-Road ADAS: A Perspective on the Generative Co-Pilot Paradigm
Ao Guo, Jingwei Ge, Daniel Horti, Dimitar Filev, Fei-Yue Wang
2025, 12(10): 1959-1962. doi: 10.1109/JAS.2025.125891
Abstract(1177) HTML (107) PDF(311)
Abstract:
REVIEWS
Applications of Domain Generalization to Machine Fault Diagnosis: A Survey
Yongyi Chen, Dan Zhang, Ruqiang Yan, Min Xie
2025, 12(10): 1963-1984. doi: 10.1109/JAS.2025.125120
Abstract(1899) HTML (187) PDF(259)
Abstract:
In actual industrial scenarios, the variation of operating conditions, the existence of data noise, and failure of measurement equipment will inevitably affect the distribution of perceptive data. Deep learning-based fault diagnosis algorithms strongly rely on the assumption that source and target data are independent and identically distributed, and the learned diagnosis knowledge is difficult to generalize to out-of-distribution data. Domain generalization (DG) aims to achieve the generalization of arbitrary target domain data by using only limited source domain data for diagnosis model training. The research of DG for fault diagnosis has made remarkable progress in recent years and lots of achievements have been obtained. In this article, for the first time a comprehensive literature review on DG for fault diagnosis from a learning mechanism-oriented perspective is provided to summarize the development in recent years. Specifically, we first conduct a comprehensive review on existing methods based on the similarity of basic principles and design motivations. Then, the recent trend of DG for fault diagnosis is also analyzed. Finally, the existing problems and future prospect is performed.
Environment Modeling for Service Robots From a Task Execution Perspective
Ying Zhang, Guohui Tian, Cuihua Zhang, Changchun Hua, Weili Ding, Choon Ki Ahn
2025, 12(10): 1985-2001. doi: 10.1109/JAS.2025.125168
Abstract(1377) HTML (138) PDF(107)
Abstract:
Service robots are increasingly entering the home to provide domestic tasks for residents. However, when working in an open, dynamic, and unstructured home environment, service robots still face challenges such as low intelligence for task execution and poor long-term autonomy (LTA), which has limited their deployment. As the basis of robotic task execution, environment modeling has attracted significant attention. This integrates core technologies such as environment perception, understanding, and representation to accurately recognize environmental information. This paper presents a comprehensive survey of environmental modeling from a new task-execution-oriented perspective. In particular, guided by the requirements of robots in performing domestic service tasks in the home environment, we systematically review the progress that has been made in task-execution-oriented environmental modeling in four respects: 1) localization, 2) navigation, 3) manipulation, and 4) LTA. Current challenges are discussed, and potential research opportunities are also highlighted.
PAPERS
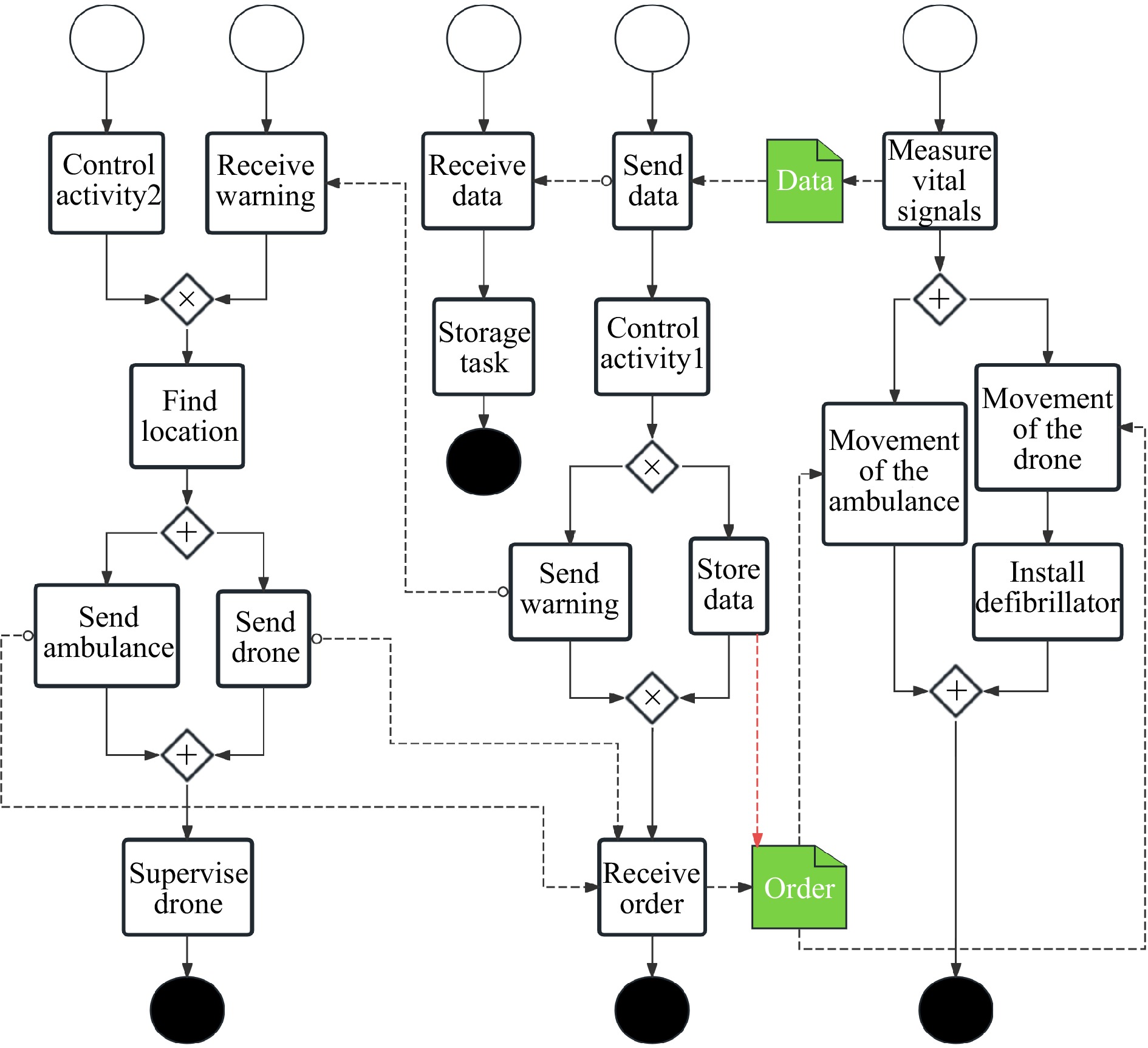
Identifying Data-Flow Errors in Cyber-Physical Systems Based on the Simplified Merged Process of Petri Nets
Min Wang, Yike Wang, Xiao Chen, Lu Liu, MengChu Zhou, Xiaobing Sun, Shanchen Pang
2025, 12(10): 2002-2014. doi: 10.1109/JAS.2025.125549
Abstract(1005) HTML (122) PDF(60)
Abstract:
Data-flow errors are prevalent in cyber-physical systems (CPS). Although various approaches based on business process modeling notation (BPMN) have been devised for CPS modeling, the absence of formal specifications complicates the verification of data-flow. Formal techniques such as Petri nets are popularly used for identifying data-flow errors. However, due to their interleaving semantics, they suffer from the state-space explosion problem. As an unfolding method for Petri nets, the merged process (MP) technique can well represent concurrency relationships and thus be used to address this issue. Yet generating MP is complex and incurs substantial overhead. By designing and applying α-deletion rules for Petri nets with data (PNDs), this work simplifies MP, thus resulting in simplified MP (SMP) that is then used to identify data-flow errors. Our approach involves converting a BPMN into a PND and then constructing its SMP. The algorithms are developed to identify data-flow errors, e.g., redundant-data and lost-data ones. The proposed method enhances the efficiency and effectiveness of identifying data-flow errors in CPS. It is expected to prevent the problems caused by data-flow errors, e.g., medical malpractice and economic loss in some practical CPS. Its practicality and efficiency of the proposed method through several CPS. Its significant advantages over the state of the art are demonstrated.
Set-Valued State Estimation of Nonlinear Discrete-Time Systems and Its Application to Attack Detection
Hao Liu, Qing-Long Han, Yuzhe Li
2025, 12(10): 2015-2025. doi: 10.1109/JAS.2023.124146
Abstract(997) HTML (82) PDF(85)
Abstract:
This paper investigates set-valued state estimation of nonlinear systems with unknown-but-bounded (UBB) noises based on constrained polynomial zonotopes which is utilized to characterize non-convex sets. First, properties of constrained polynomial zonotopes are provided and the order reduction method is given to reduce the computational complexity. Then, the corresponding improved prediction-update algorithm is proposed so that it can be adapted to non-convex sets. Based on generalized intersection, the utilization of set-based estimation for attack detection is analyzed. Finally, an example is given to show the efficiency of our results.
Fixed-Structure Robust Feedback Linearization for Full Relative Degree Nonlinear Systems
Vlad Mihaly, Mircea Șușcă, Petru Dobra
2025, 12(10): 2026-2039. doi: 10.1109/JAS.2025.125354
Abstract(593) HTML (86) PDF(41)
Abstract:
The exact feedback linearization method implies an accurate knowledge of the model and its parameters. This assumption is an inherent limitation of the method, suffering from robustness issues. In general, the model structure is only partially known and its parameters present uncertainties. The current paper extends the classical exact feedback linearization to the robust feedback linearization by adding an appropriately-designed robust control layer. This is then able to ensure robust stability and robust performance for the given uncertain system in a desired region of attraction. We consider the case of full relative degree input-affine nonlinear systems, which are of great practical importance in the literature. The inner loop contains the feedback linearization input for the nominal system and the resulting residual nonlinearities can always be characterized as inverse additive uncertainties. The constructive proofs provide exact representations of the uncertainty models in three considered scenarios: unmatched, fully-matched, and partially-matched uncertainties. The uncertainty model will be a descriptor system, which also represents one of the novelties of the paper. Our approach leads to a simplified control structure and a less conservative coverage of the uncertainty set compared to current alternatives. The end-to-end procedure is emphasized on an illustrative example, in two different hypotheses.
HaIVFusion: Haze-Free Infrared and Visible Image Fusion
Xiang Gao, Yongbiao Gao, Aimei Dong, Jinyong Cheng, Guohua Lv
2025, 12(10): 2040-2055. doi: 10.1109/JAS.2024.124926
Abstract(1822) HTML (159) PDF(218)
Abstract:
The purpose of infrared and visible image fusion is to create a single image containing the texture details and significant object information of the source images, particularly in challenging environments. However, existing image fusion algorithms are generally suitable for normal scenes. In the hazy scene, a lot of texture information in the visible image is hidden, the results of existing methods are filled with infrared information, resulting in the lack of texture details and poor visual effect. To address the aforementioned difficulties, we propose a haze-free infrared and visible fusion method, termed HaIVFusion, which can eliminate the influence of haze and obtain richer texture information in the fused image. Specifically, we first design a scene information restoration network (SIRNet) to mine the masked texture information in visible images. Then, a denoising fusion network (DFNet) is designed to integrate the features extracted from infrared and visible images and remove the influence of residual noise as much as possible. In addition, we use color consistency loss to reduce the color distortion resulting from haze. Furthermore, we publish a dataset of hazy scenes for infrared and visible image fusion to promote research in extreme scenes. Extensive experiments show that HaIVFusion produces fused images with increased texture details and higher contrast in hazy scenes, and achieves better quantitative results, when compared to state-of-the-art image fusion methods, even combined with state-of-the-art dehazing methods.
Safety-Certified Parallel Model Predictive Control of Autonomous Surface Vehicles via Neurodynamic Optimization
Guanghao Lyu, Zhouhua Peng, Jun Wang
2025, 12(10): 2056-2066. doi: 10.1109/JAS.2024.124980
Abstract(853) HTML (137) PDF(83)
Abstract:
This paper addresses the parallel control of autonomous surface vehicles subject to external disturbances, state constraints, and input constraints in complex ocean environments with multiple obstacles. A safety-certified parallel model predictive control scheme with collision-avoiding capability is proposed for autonomous surface vehicles in the framework of parallel control. Specifically, an extended state observer is designed by leveraging historical and real-time data for concurrent learning to map the motion of autonomous surface vehicles from its physical system to its artificial counterpart. A parallel model predictive control law is developed on the basis of the artificial system for both physical and artificial autonomous surface vehicles to realize virtual-physical tracking control of vehicles subject to state and input constraints. To ensure safety, high-order discrete control barrier functions are encoded in the parallel model predictive control law as safety constraints such that collision avoidance with obstacles can be achieved. A receding-horizon constrained optimization problem is constructed with the safety constraints encoded by control barrier functions for parallel model predictive control of autonomous surface vehicles and solved via neurodynamic optimization with projection neural networks. The effectiveness and characteristics of the proposed method are demonstrated via simulations for the safe trajectory tracking and automatic berthing of autonomous surface vehicles.
Data-Driven Adaptive P-Type Iterative Learning Control for Linear Discrete Time Singular Systems
Ijaz Hussain, Xiaoe Ruan, Chuyang Liu, Bingqiang Li
2025, 12(10): 2067-2081. doi: 10.1109/JAS.2024.125040
Abstract(1342) HTML (108) PDF(62)
Abstract:
Aiming at the pulse response sequence of a kind of repetitive linear discrete-time singular systems unavailable, the paper explores a data-driven adaptive iterative learning control (DDAILC) strategy that interacts with the pulse response iterative correction (PRIC). The mechanism is to formulate the correction performance index as a linear summation of the quadratic correction error of the pulse response and the quadratic tracking error. The correction algorithm of the pulse response arrives and the correction error goes down in a monotonic way. It also discusses the conditional relationship between the declining rate of the correction error and the correction ratio. A DDAILC algorithm is designed by means of substituting the exact pulse response of the gain-optimized iterative learning control (GOILC) with its approximated one updated in the correction algorithm. The convergences regarding tracking error and correction error are obtained monotonically. Finally, numerical simulation verifies the validity and effectiveness.
CRDet: An Artificial Intelligence-Based Framework for Automated Cheese Ripeness Assessment From Digital Images
Alessandra Perniciano, Luca Zedda, Cecilia Di Ruberto, Barbara Pes, Andrea Loddo
2025, 12(10): 2082-2102. doi: 10.1109/JAS.2024.125061
Abstract(1694) HTML (146) PDF(75)
Abstract:
Assessing cheese quality and ripeness is a crucial challenge in the dairy industry, with significant implications for product quality, consumer satisfaction, and economic impact. Traditional evaluation methods relying on visual inspection and human expertise are susceptible to errors and time constraints. This study proposes an innovative approach leveraging machine learning and computer vision techniques for automated cheese ripeness detection to address these limitations.The key contributions of this work include the release of the first comprehensive public dataset of cheese wheel images depicting various products at different ripening stages comprising more than 775 images, CR-IDB, an extensive comparative analysis of the performance of machine learning classifiers trained with features extracted from convolutional neural networks and handcrafted descriptors, along with the evaluation of different feature selection techniques, and finally, a proposal of a novel AI-based framework built upon a Random Forest classifier for cheese ripeness detection, called CRDet.The novelty of CRDet lies in its enforceability across multiple types and dairy industries, which has not been previously addressed in the literature. Unlike earlier methodologies that focused on specific cheese types or relied on subjective visual inspections, this study introduces a comprehensive, noninvasive, and automated approach that demonstrates superior classification performance in differentiating ripeness phases. Thus, it overcomes the limitations of traditional methods and enhances the reliability of cheese ripening assessments.With performance in terms of F1 above 90%, the proposed approach reduces reliance on human expertise, ensuring efficient and reliable evaluation methods for the diverse cheese production landscape. The findings provide valuable insights into the potential of feature selection methods for advancing cheese quality analysis, with implications for the broader dairy industry.
Model Predictive Optimization and Control of Quadruped Whole-Body Locomotion
Chao Cun, Qunting Yang, Zhijun Li, MengChu Zhou, Jianxin Pang
2025, 12(10): 2103-2114. doi: 10.1109/JAS.2024.125073
Abstract(1103) HTML (328) PDF(97)
Abstract:
In this paper, a framework of model predictive optimization and control for quadruped whole-body locomotion is presented, which enables dynamic balance and minimizes the control effort. First, we propose a hierarchical control scheme consisting of two modules. The first layer is to find an optimal ground reaction force (GRF) by employing inner model predictive control (MPC) along a full motor gait cycle, ensuring the minimal energy consumption of the system. Based on the output GRF of inner layer, the second layer is designed to prioritize tasks for motor execution sequentially using an outer model predictive control. In inner MPC, an objective function about GRF is designed by using a model with relatively long time horizons. Then a neural network solver is used to obtain the optimal GRF by minimizing the objective function. By using a two-layered MPC architecture, we design a hybrid motion/force controller to handle the impedance of leg joints and robotic uncertainties including external perturbation. Finally, we perform extensive experiments with a quadruped robot, including the crawl and trotting gaits, to verify the proposed control framework.
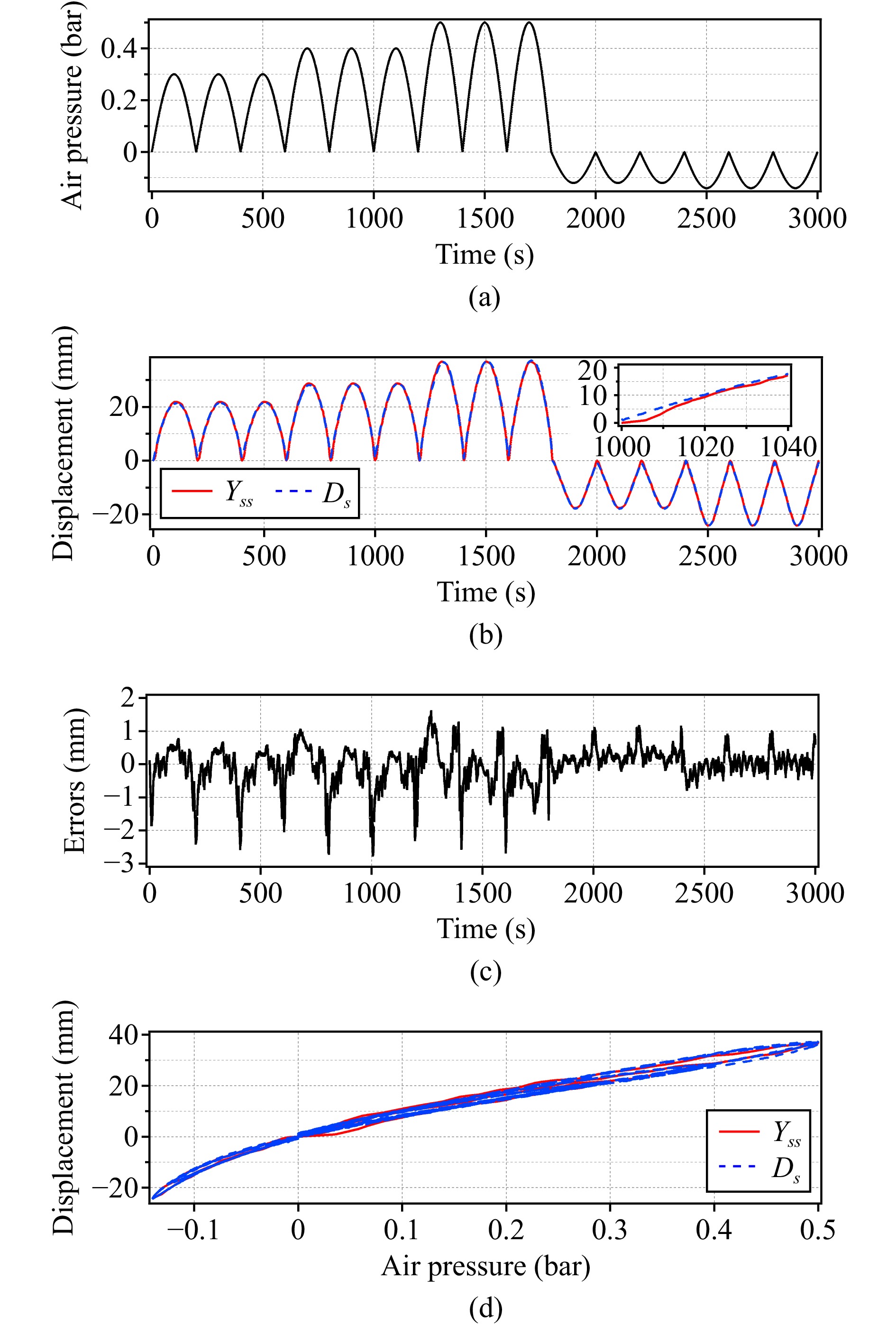
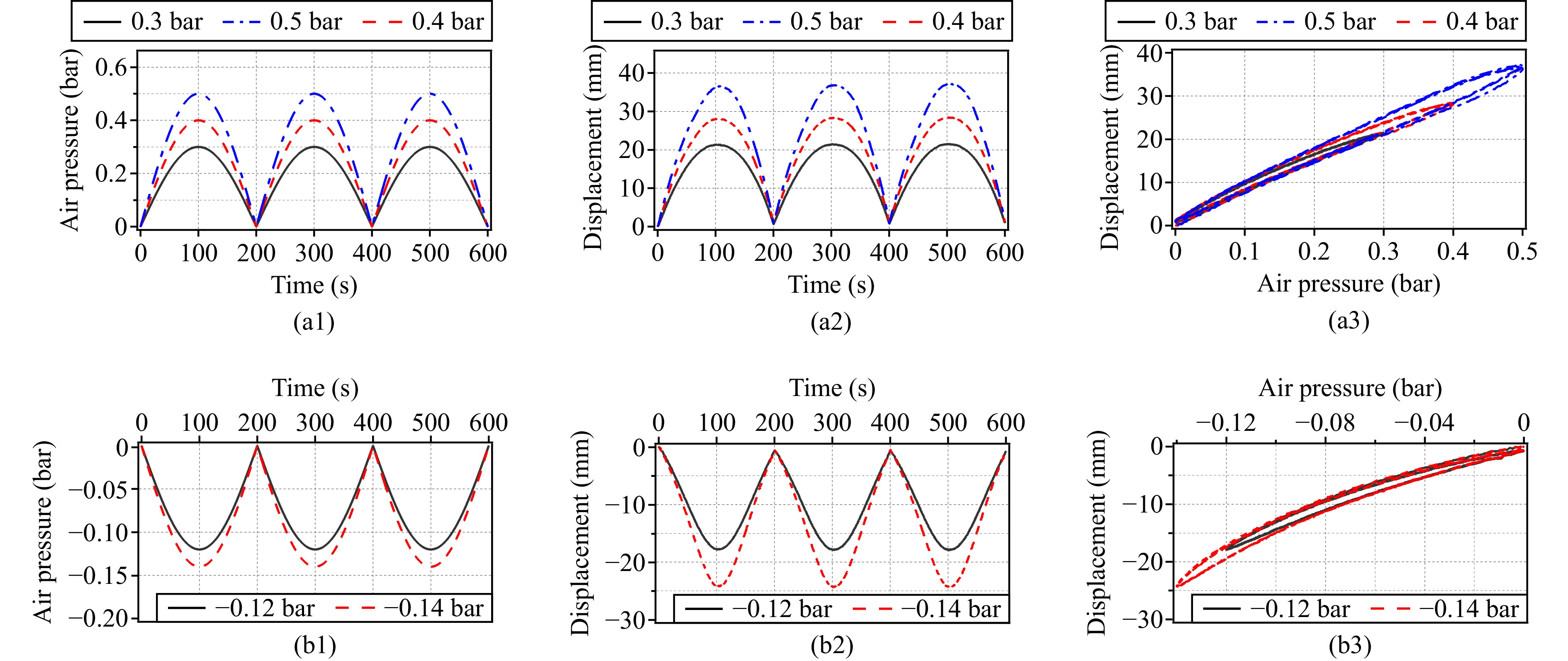
Comprehensive Dynamic Model of Vertical Pneumatic Bellows Actuator System Considering Bidirectional Asymmetric Hysteresis
Huai Xiao, Xuzhi Lai, Qingxin Meng, Jinhua She, Edwardo F. Fukushima, Min Wu
2025, 12(10): 2115-2126. doi: 10.1109/JAS.2025.125162
Abstract(752) HTML (100) PDF(44)
Abstract:
The complex nonlinear characteristics of pneumatic soft actuators, such as asymmetric hysteresis, rate-dependence, and mechanical load-dependence, pose a challenge in accurately modeling their dynamics. To address this challenge, this paper proposes a comprehensive dynamic model aimed at describing bidirectional asymmetric hysteresis, rate-dependent, and mechanical load-dependent characteristics of a vertical pneumatic bellows actuator (PBA) system. The dynamic model contains a hysteresis submodel and a load-dependent dynamic submodel. The hysteresis submodel consists of several sets of weighted double-side play (DSP) and weighted dead-zone (DZ) operators connected in series, and it is used to model the bidirectional asymmetric hysteresis of the system. The load-dependent dynamic submodel is built based on the gated recurrent unit (GRU) neural network, and it is used to fit the nonlinear relationship between the displacement of the system and the frequency of the input air pressure as well as the mechanical load. The model parameters of the hysteresis submodel and the load-dependent dynamic submodel are determined by intelligent optimization method and neural network training method, reseparately. The fitness value (FV) between the output of the dynamic model and the experimental data is calculated to be 96.1736%, demonstrating that the parameters of the dynamic model are valid. We conduct six set of experiments to compare the model output with the experimental data, and calculate the root-mean-square errors and the maximum error, respectively. The experimental results show that, the root-mean-square error remains consistently below 2.7700%, while the maximum error remains below 8.4000% across all experiments, thereby substantiating the validity and generality of the proposed model.
A High-Order Fully Actuated-Based Backstepping Tracking Scheme of Underactuated Systems
Yuxin Feng, Yang Liu, Zhaoshui He, Hongyi Li
2025, 12(10): 2127-2137. doi: 10.1109/JAS.2025.125174
Abstract(796) HTML (129) PDF(61)
Abstract:
A high-order fully actuated (HOFA) control method is developed for underactuated mechanical systems (UMSs) with model uncertainties and external disturbances. First, a model transformation is made from the original to a pseudo strict-feedback form, and an HOFA model is established by using the method of variable elimination. Then, a group of high-order extended state observers (ESOs) are designed to deal with model uncertainties and external disturbances. The HOFA model is further classified and decomposed to achieve output constraints within a finite time range, and a barrier function is designed by combining with a shift function. Additionally, an ESO-based HOFA tracking control strategy for UMS is proposed. Finally, a manipulator model is used to verify the effectiveness of the proposed control strategy.
Model-Free Coordinated Optimal Regulation for Rigidly Connected Dual-PMSM Systems via Adaptive Dynamic Programming
Jianguo Zhao, Linna Zhou, Weinan Gao, Hai Wang, Chunyu Yang
2025, 12(10): 2138-2149. doi: 10.1109/JAS.2025.125207
Abstract(822) HTML (90) PDF(53)
Abstract:
In this article, a novel model-free coordinated optimal regulation design methodology is proposed for the rigidly connected dual permanent magnet synchronous motor (PMSM) system via adaptive dynamic programming (ADP). First, we adopt the classical master-slave structure to maintain torque synchronization by virtue of field-oriented control. Then, a reduced-order model of the dual-PMSM system is established through the application of singular perturbation theory (SPT), which is of significance to decrease the learning time and computational complexity in the outer speed loop design. Afterwards, we design a coordinated adaptive optimal regulator in framework of ADP to drive the speed of girth gear asymptotic tracking the reference signal and accommodate the load torque disturbance, which is independent of the knowledge of model parameters of the system. According to SPT, we analyze the suboptimality, closed-loop stability, and robustness properties of the obtained controller under mild conditions. Finally, comprehensive experimental studies are provided to verify that the proposed control strategy can achieve the speed regulation and the torque synchronization, as well as ameliorate the transient response.
LETTERS
Intra-Independent Distributed Resource Allocation Game
Jialing Zhou, Guanghui Wen, Yuezu Lv, Tao Yang, Guanrong Chen
2025, 12(10): 2150-2152. doi: 10.1109/JAS.2023.123906
Abstract(1191) HTML (74) PDF(82)
Abstract:
Data-Driven Iterative Learning Consensus Tracking Based on Robust Neural Models for Unknown Heterogeneous Nonlinear Multiagent Systems With Input Constraints
Chong Zhang, Yunfeng Hu, TingTing Wang, Xun Gong, Hong Chen
2025, 12(10): 2153-2155. doi: 10.1109/JAS.2023.123876
Abstract(706) HTML (93) PDF(76)
Abstract:
Open-Vocabulary 3D Scene Segmentation via Dual-Modal Interaction
Wuyang Luan, Lei Pan, Junhui Li, Yuan Zheng, Chang Xu
2025, 12(10): 2156-2158. doi: 10.1109/JAS.2024.124857
Abstract(462) HTML (135) PDF(23)
Abstract:
Convex Optimization-Based Model Predictive Control for Mars Ascent Vehicle Guidance System
Kun Li, Yanning Guo, Guangtao Ran, Yueyong Lyu, Guangfu Ma
2025, 12(10): 2159-2161. doi: 10.1109/JAS.2024.124587
Abstract(842) HTML (98) PDF(65)
Abstract:
Fuzzy Prescribed-Time Control for Uncertain Nonlinear Pure Feedback Systems
Qidong Li, Changchun Hua, Kuo Li
2025, 12(10): 2162-2164. doi: 10.1109/JAS.2024.124848
Abstract(1135) HTML (148) PDF(78)
Abstract:
GT-A2T: Graph Tensor Alliance Attention Network
Ling Wang, Kechen Liu, Ye Yuan
2025, 12(10): 2165-2167. doi: 10.1109/JAS.2024.124863
Abstract(1196) HTML (112) PDF(71)
Abstract:
Text2UA: Automatic OPC UA Information Modeling From Textual Data With Large Language Model
Rongkai Wang, Chaojie Gu, Shibo He, Jiming Chen
2025, 12(10): 2168-2170. doi: 10.1109/JAS.2025.125114
Abstract(1645) HTML (518) PDF(142)
Abstract: