A journal of IEEE and CAA , publishes high-quality papers in English on original theoretical/experimental research and development in all areas of automation
Volume 12 Issue 10
Oct.  2025

IEEE/CAA Journal of Automatica Sinica

  • JCR Impact Factor: 19.2, Top 1 (SCI Q1)
    CiteScore: 28.2, Top 1% (Q1)
    Google Scholar h5-index: 95, TOP 5
Turn off MathJax
Article Contents
M. Wang, Y. Wang, X. Chen, L. Liu, M. C. Zhou, X. Sun, and S. Pang, “Identifying data-flow errors in cyber-physical systems based on the simplified merged process of Petri nets,” IEEE/CAA J. Autom. Sinica, vol. 12, no. 10, pp. 2002–2014, Oct. 2025. doi: 10.1109/JAS.2025.125549
Citation: M. Wang, Y. Wang, X. Chen, L. Liu, M. C. Zhou, X. Sun, and S. Pang, “Identifying data-flow errors in cyber-physical systems based on the simplified merged process of Petri nets,” IEEE/CAA J. Autom. Sinica, vol. 12, no. 10, pp. 2002–2014, Oct. 2025. doi: 10.1109/JAS.2025.125549

Identifying Data-Flow Errors in Cyber-Physical Systems Based on the Simplified Merged Process of Petri Nets

doi: 10.1109/JAS.2025.125549
Funds:  This work is partially supported by the National Natural Science Foundation of China (62402415), and in part by the Natural Science Foundation of Shandong Province of China (ZR2024MF129), and in part by State Key Laboratory of Massive Personalized Customization System and Technology (No. H & C-MPC-2023-02-03)
More Information
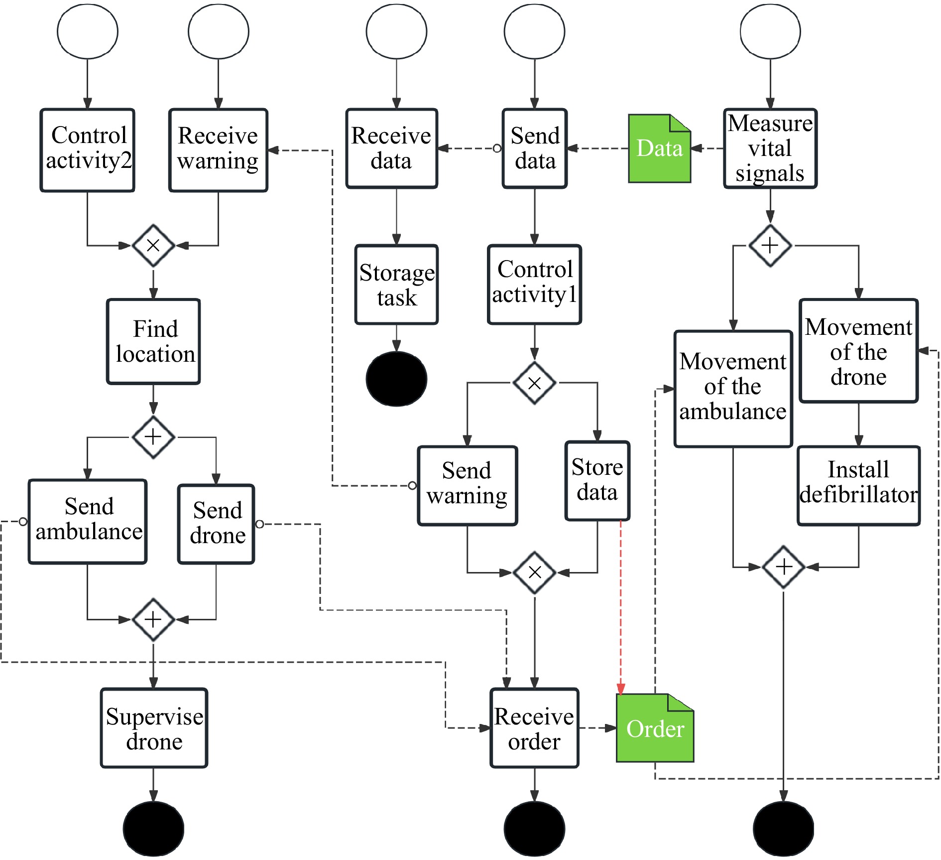
  • Data-flow errors are prevalent in cyber-physical systems (CPS). Although various approaches based on business process modeling notation (BPMN) have been devised for CPS modeling, the absence of formal specifications complicates the verification of data-flow. Formal techniques such as Petri nets are popularly used for identifying data-flow errors. However, due to their interleaving semantics, they suffer from the state-space explosion problem. As an unfolding method for Petri nets, the merged process (MP) technique can well represent concurrency relationships and thus be used to address this issue. Yet generating MP is complex and incurs substantial overhead. By designing and applying α-deletion rules for Petri nets with data (PNDs), this work simplifies MP, thus resulting in simplified MP (SMP) that is then used to identify data-flow errors. Our approach involves converting a BPMN into a PND and then constructing its SMP. The algorithms are developed to identify data-flow errors, e.g., redundant-data and lost-data ones. The proposed method enhances the efficiency and effectiveness of identifying data-flow errors in CPS. It is expected to prevent the problems caused by data-flow errors, e.g., medical malpractice and economic loss in some practical CPS. Its practicality and efficiency of the proposed method through several CPS. Its significant advantages over the state of the art are demonstrated.

     

  • loading
  • [1]
    X. Xue, Y. Shen, X. Yu, D.-Y. Zhou, X. Wang, G. Wang, and F.-Y. Wang, “Computational experiments: A new analysis method for cyber-physical-social systems,” IEEE Trans. Syst. Man Cybern. Syst., vol. 54, no. 2, pp. 813–826, Feb. 2024. doi: 10.1109/TSMC.2023.3322402
    [2]
    C. Fu, X. Qiu, V. Chau, Z. Yun, C. J. Xue, W. Wu, J. Luo, and S. Han, “Fresh data retrieval with speed-adjustable mobile devices in cyber-physical systems,” IEEE Trans. Knowl. Data Eng., vol. 36, no. 8, pp. 3851–3866, Aug. 2024. doi: 10.1109/TKDE.2023.3348473
    [3]
    S. Lou, Z. Hu, Y. Zhang, Y. Feng, M. C. Zhou, and C. Lv, “Human-cyber-physical system for industry 5.0: A review from a human-centric perspective,” IEEE Trans. Autom. Sci. Eng., vol. 22, pp. 494–511, Feb. 2025. doi: 10.1109/TASE.2024.3360476
    [4]
    W. Duo, M. C. Zhou, and A. Abusorrah, “A survey of cyber attacks on cyber physical systems: Recent advances and challenges,” IEEE/CAA J. Autom. Sinica, vol. 9, no. 5, pp. 784–800, May 2022. doi: 10.1109/JAS.2022.105548
    [5]
    F. Tao, J. Cheng, and Q. Qi, “IIHub: An industrial internet-of-things hub toward smart manufacturing based on cyber-physical system,” IEEE Trans. Industr. Inform., vol. 14, no. 5, pp. 2271–2280, May 2018. doi: 10.1109/TII.2017.2759178
    [6]
    W. Yu, Y. Wang, L. Liu, Y. An, B. Yuan, and J. Panneerselvam, “A multiperspective fraud detection method for multiparticipant E-Commerce transactions,” IEEE Trans. Comput. Soc. Syst., vol. 11, no. 2, pp. 1564–1576, Apr. 2024. doi: 10.1109/TCSS.2022.3232619
    [7]
    W. Yu, L. Liu, X. Wang, O. Bagdasar, and J. Panneerselvam, “Modeling and analyzing logic vulnerabilities of E-Commerce systems at the design phase,” IEEE Trans. Syst. Man Cybern. Syst., vol. 53, no. 12, pp. 7719–7731, Dec. 2023. doi: 10.1109/TSMC.2023.3299605
    [8]
    S. Wang, M. Gan, M. Zhou, and D. You, “A reduced reachability tree for a class of unbounded Petri nets,” IEEE/CAA J. Autom. Sinica, vol. 2, no. 4, pp. 345–352, Oct. 2015. doi: 10.1109/JAS.2015.7296528
    [9]
    D. Xiang, G. Liu, C. Yan, and C. Jiang, “Detecting data-flow errors based on Petri nets with data operations,” IEEE/CAA J. Autom. Sinica, vol. 5, no. 1, pp. 251–260, Jan. 2018. doi: 10.1109/JAS.2017.7510766
    [10]
    M. L. Corradini and A. Cristofaro, “Robust detection and reconstruction of state and sensor attacks for cyber-physical systems using sliding modes,” IET Control Theory Appl., vol. 11, no. 11, pp. 1756–1766, Jul. 2017. doi: 10.1049/iet-cta.2016.1313
    [11]
    T. Liu, Y. Sun, Y. Liu, Y. Gui, Y. Zhao, D. Wang, and C. Shen, “Abnormal traffic-indexed state estimation: A cyber-physical fusion approach for Smart Grid attack detection,” Future Gener. Comput. Syst., vol. 49, pp. 94–103, Aug. 2015. doi: 10.1016/j.future.2014.10.002
    [12]
    M. Zhang, S. Ali, and T. Yue, “Uncertainty-wise test case generation and minimization for Cyber-Physical Systems,” J. Syst. Softw., vol. 153, pp. 1–21, Jul. 2019. doi: 10.1016/j.jss.2019.03.011
    [13]
    S. von Stackelberg, S. Putze, J. Mülle, and K. Böhm, “Detecting data-flow errors in BPMN 2.0,” Open J. Inf. Syst., vol. 1, no. 2, pp. 1–19, Jan. 2014.
    [14]
    N. Trčka, W. M. P. van der Aalst, and N. Sidorova, “Data-flow anti-patterns: Discovering data-flow errors in workflows,” in Proc. 21st Int. Conf. Advanced Information Systems Engineering, Amsterdam, The Netherlands, 2009, pp. 425−439.
    [15]
    I. Compagnucci, F. Corradini, F. Fornari, and B. Re, “A study on the usage of the BPMN notation for designing process collaboration, choreography, and conversation models,” Bus. Inf. Syst. Eng., vol. 66, no. 1, pp. 43–66, Feb. 2024. doi: 10.1007/s12599-023-00818-7
    [16]
    I. Graja, S. Kallel, N. Guermouche, S. Cheikhrouhou, and A. H. Kacem, “A comprehensive survey on modeling of cyber-physical systems,” Concurr. Comput.: Pract. Exper., vol. 32, no. 15, p. e4850, Aug. 2020. doi: 10.1002/cpe.4850
    [17]
    W. Labda, N. Mehandjiev, and P. Sampaio, “Modeling of privacy-aware business processes in BPMN to protect personal data,” in Proc. 29th Annu. ACM Symp. Applied Computing, Gyeongju, Republic of Korea, 2014, pp. 1399−1405.
    [18]
    Y. Dong, N. Wu, and Z. Li, “State-based opacity verification of networked discrete event systems using labeled Petri nets,” IEEE/CAA J. Autom. Sinica, vol. 11, no. 5, pp. 1274–1291, May 2024. doi: 10.1109/JAS.2023.124128
    [19]
    J. Zhou, J. Wang, and J. Wang, “A simulation engine for stochastic timed Petri nets and application to emergency healthcare systems,” IEEE/CAA J. Autom. Sinica, vol. 6, no. 4, pp. 969–980, Jul. 2019. doi: 10.1109/JAS.2019.1911576
    [20]
    B. Huang and M. C. Zhou, Supervisory Control and Scheduling of Resource Allocation Systems: Reachability Graph Perspective. Hoboken, USA: IEEE Press/Wiley, 2020.
    [21]
    M. C. Zhou and K. Venkatesh, Modeling, Simulation, and Control of Flexible Manufacturing Systems: A Petri Net Approach. Singapore, Singapore: World Scientific, 1999.
    [22]
    M. C. Zhou and F. DiCesare, Petri Net Synthesis for Discrete Event Control of Manufacturing Systems. New York, USA: Springer, 1993.
    [23]
    G. Liu, C. Jiang, and M. Zhou, “Time-soundness of time Petri nets modelling time-critical systems,” ACM Trans. Cyber-Phys. Syst., vol. 2, no. 2, p. 11, Apr. 2018.
    [24]
    L. He and G. Liu, “Prioritized time-point-interval petri nets modeling multiprocessor real-time systems and TCTL_x,” IEEE Trans. Industr. Inform., vol. 19, no. 8, pp. 8784–8794, Aug. 2023. doi: 10.1109/TII.2022.3222342
    [25]
    G. Liu, Petri Nets: Theoretical Models and Analysis Methods for Concurrent Systems. Singapore, Singapore: Springer, 2022.
    [26]
    J. Wang, “Patient flow modeling and optimal staffing for emergency departments: A Petri net approach,” IEEE Trans. Comput. Soc. Syst., vol. 10, no. 4, pp. 2022–2032, Aug. 2023. doi: 10.1109/TCSS.2022.3186249
    [27]
    J. Wang and J. Wang, “Real-time adaptive allocation of emergency department resources and performance simulation based on stochastic timed Petri nets,” IEEE Trans. Comput. Soc. Syst., vol. 10, no. 4, pp. 1986–1996, Aug. 2023. doi: 10.1109/TCSS.2023.3266501
    [28]
    D. Xiang and G. Liu, “Checking data-flow errors based on the guard-driven reachability graph of WFD-Net,” Comput. Inform., vol. 39, no. 1−2, pp. 193–212, Feb. 2020. doi: 10.31577/cai_2020_1-2_193
    [29]
    X. Guo, S. X. Sun, and D. Vogel, “A dataflow perspective for business process integration,” ACM Trans. Manage. Inf. Syst., vol. 5, no. 4, p. 22, Mar. 2015.
    [30]
    D. Xiang, S. Lin, X. Wang, and G. Liu, “Checking missing-data errors in cyber-physical systems based on the merged process of Petri nets,” IEEE Trans. Industr. Inform., vol. 19, no. 3, pp. 3047–3056, Mar. 2023. doi: 10.1109/TII.2022.3181669
    [31]
    R. M. Dijkman, M. Dumas, and C. Ouyang, “Formal semantics and automated analysis of BPMN process models,” Queensland University of Technology, Brisbane, Australia, Technical Report Preprint 7115, 2007.
    [32]
    S. Meghzili, A. Chaoui, M. Strecker, and E. Kerkouche, “Transformation and validation of BPMN models to Petri nets models using GROOVE,” in Proc. Int. Conf. Advanced Aspects of Software Engineering, Constantine, Algeria, 2016, pp. 22−29.
    [33]
    C. Dechsupa, W. Vatanawood, and A. Thongtak, “Hierarchical verification for the BPMN design model using state space analysis,” IEEE Access, vol. 7, pp. 16795–16815, Jan. 2019. doi: 10.1109/ACCESS.2019.2892958
    [34]
    D. Xiang, G. Liu, C. Yan, and C. Jiang, “Detecting data inconsistency based on the unfolding technique of Petri nets,” IEEE Trans. Ind. Inform., vol. 13, no. 6, pp. 2995–3005, Dec. 2017. doi: 10.1109/TII.2017.2698640
    [35]
    H. S. Meda, A. K. Sen, and A. Bagchi, “On detecting data flow errors in workflows,” J. Data Inf. Qual., vol. 2, no. 1, p. 4, Jul. 2010.
    [36]
    J. Mülle, C. Tex, and K. Böhm, “A practical data-flow verification scheme for business processes,” Inf. Syst., vol. 81, pp. 136–151, Mar. 2019. doi: 10.1016/j.is.2018.12.002
    [37]
    L. Wang, Z. Huang, and M. Luo, “Supporting dynamic workflow adaptation in a dataflow-constrained workflow net,” in Proc. IEEE Int. Conf. New Trends in Information and Service Science, Beijing, China, 2009, pp. 1000−1005.
    [38]
    F. Zhao, D. Xiang, G. Liu, C. Jiang, and H. Zhu, “Detecting and repairing data-flow errors in WFD-net systems,” Comput. Model. Eng. Sci., vol. 131, no. 3, pp. 1337–1363, Apr. 2022.
    [39]
    F. Moutinho and L. Gomes, “Asynchronous-channels within Petri net-based GALS distributed embedded systems modeling,” IEEE Trans. Ind. Inform., vol. 10, no. 4, pp. 2024–2033, Nov. 2014. doi: 10.1109/TII.2014.2341933
    [40]
    W. Yu, Z. Ding, L. Liu, X. Wang, and R. D. Crossley, “Petri net-based methods for analyzing structural security in e-commerce business processes,” Future Gener. Comput. Syst., vol. 109, pp. 611–620, Aug. 2020. doi: 10.1016/j.future.2018.04.090
    [41]
    Y. Su, M. C. Zhou, L. Qi, and R. Wiśniewski, “A reachability-decidable Petri net modeling method for discrete event systems,” IEEE Trans. Syst. Man Cybern. Syst., vol. 55, no. 1, pp. 453–464, Jan. 2025. doi: 10.1109/TSMC.2024.3473851
    [42]
    R. Wiśniewski, J. Patalas-Maliszewska, M. Wojnakowski, M. Topczak, and M. Zhou, “Fast verification of petri net-based model of industrial decision-making systems: A case study,” in Proc. IEEE Int. Conf. Systems, Man, and Cybernetics, Honolulu, USA, 2023, pp. 3316−3322.
    [43]
    V. Khomenko, A. Kondratyev, M. Koutny, and W. Vogler, “Merged processes: A new condensed representation of Petri net behaviour,” Acta Inf., vol. 43, no. 5, pp. 307–330, Dec. 2006. doi: 10.1007/s00236-006-0023-y
    [44]
    F. Dai, F.-Q. Chen, Q. Mo, W. Wang, T. Li, and Z.-H. Liang, “Projection approach for keeping the behavior consistency between choreography and peers,” J. Softw., vol. 29, no. 5, pp. 1451–1470, May 2018.
    [45]
    I. Graja, S. Kallel, N. Guermouche, and A. H. Kacem, “BPMN4CPS: A BPMN extension for modeling cyber-physical systems,” in Proc. 25th Int. Conf. Enabling Technologies: Infrastructure for Collaborative Enterprises, Paris, France, 2016, pp. 152−157.
    [46]
    L. Sabatucci and M. Cossentino, “Supporting dynamic workflows with automatic extraction of goals from BPMN,” ACM Trans. Auton. Adapt. Syst., vol. 14, no. 2, p. 7, Jun. 2019.
    [47]
    I. Graja, S. Kallel, N. Guermouche, S. Cheikhrouhou, and A. H. Kacem, “Modelling and verifying time-aware processes for cyber-physical environments,” IET Softw., vol. 13, no. 1, pp. 36–48, Feb. 2019. doi: 10.1049/iet-sen.2018.5034
    [48]
    G. Ravikumar, S. A. Khaparde, and R. K. Joshi, “Integration of process model and CIM to represent events and chronology in power system processes,” IEEE Syst. J., vol. 12, no. 1, pp. 149–160, Mar. 2018. doi: 10.1109/JSYST.2016.2535719
    [49]
    C. Liu, Q. Zeng, H. Duan, L. Wang, J. Tan, C. Ren, and W. Yu, “Petri net based data-flow error detection and correction strategy for business processes,” IEEE Access, vol. 8, pp. 43265–43276, Feb. 2020. doi: 10.1109/ACCESS.2020.2976124
    [50]
    O. Saarikivi, H. Ponce-De-León, K. Kähkönen, K. Heljanko, and J. Esparza, “Minimizing test suites with unfoldings of multithreaded programs,” ACM Trans. Embedded Comput. Syst., vol. 16, no. 2, p. 45, May 2017.
    [51]
    J. Esparza, S. Römer, and W. Vogler, “An improvement of McMillan’s unfolding algorithm,” Formal Methods Syst. Des., vol. 20, no. 3, pp. 285–310, May 2002. doi: 10.1023/A:1014746130920
    [52]
    W. Li, Y. Xia, M. Zhou, X. Sun, and Q. Zhu, “Fluctuation-aware and predictive workflow scheduling in cost-effective infrastructure-as-a-service clouds,” IEEE Access, vol. 6, pp. 61488–61502, 2018.
    [53]
    Y. G. Tang, J. Wang, H. Yu, G. Fortino, F.-Y. Wang, and A. Hussain, "Guest editorial special issue on behavioral modeling, learning, and adaptation in cyber–physical–social intelligence," IEEE Trans. Comput. Soc. Syst., vol. 10, no. 4, pp. 1924−1926, Aug. 2023.
    [54]
    T. Qin, L. Yin, G. Liu, N. Wu, and Z. Li, "Strong current-state opacity verification of discrete-event systems modeled with time labeled petri nets," IEEE/CAA J. Autom. Sinica, vol. 12, no. 1, pp. 54−68, Jan. 2025.

Catalog

    通讯作者: 陈斌, bchen63@163.com
    • 1. 

      沈阳化工大学材料科学与工程学院 沈阳 110142

    1. 本站搜索
    2. 百度学术搜索
    3. 万方数据库搜索
    4. CNKI搜索

    Figures(14)  / Tables(2)

    Article Metrics

    Article views (17) PDF downloads(2) Cited by()

    /

    DownLoad:  Full-Size Img  PowerPoint
    Return
    Return