A journal of IEEE and CAA , publishes high-quality papers in English on original theoretical/experimental research and development in all areas of automation

Vol. 6,  No. 4, 2019

Display Method:
REVIEWS
An Overview and Perspectives On Bidirectional Intelligence: Lmser Duality, Double IA Harmony, and Causal Computation
Lei Xu
2019, 6(4): 865-893. doi: 10.1109/JAS.2019.1911603
Abstract(5478) HTML (2355) PDF(243)
Abstract:
Advances on bidirectional intelligence are overviewed along three threads, with extensions and new perspectives. The first thread is about bidirectional learning architecture, exploring five dualities that enable Lmser six cognitive functions and provide new perspectives on which a lot of extensions and particularlly flexible Lmser are proposed. Interestingly, either or two of these dualities actually takes an important role in recent models such as U-net, ResNet, and DenseNet. The second thread is about bidirectional learning principles unified by best yIng-yAng (IA) harmony in BYY system. After getting insights on deep bidirectional learning from a bird-viewing on existing typical learning principles from one or both of the inward and outward directions, maximum likelihood, variational principle, and several other learning principles are summarised as exemplars of the BYY learning, with new perspectives on advanced topics. The third thread further proceeds to deep bidirectional intelligence, driven by long term dynamics (LTD) for parameter learning and short term dynamics (STD) for image thinking and rational thinking in harmony. Image thinking deals with information flow of continuously valued arrays and especially image sequence, as if thinking was displayed in the real world, exemplified by the flow from inward encoding/cognition to outward reconstruction/transformation performed in Lmser learning and BYY learning. In contrast, rational thinking handles symbolic strings or discretely valued vectors, performing uncertainty reasoning and problem solving. In particular, a general thesis is proposed for bidirectional intelligence, featured by BYY intelligence potential theory (BYY-IPT) and nine essential dualities in architecture, fundamentals, and implementation, respectively. Then, problems of combinatorial solving and uncertainty reasoning are investigated from this BYY IPT perspective. First, variants and extensions are suggested for AlphaGoZero like searching tasks, such as traveling salesman problem (TSP) and attributed graph matching (AGM) that are turned into Go like problems with help of a feature enrichment technique. Second, reasoning activities are summarized under guidance of BYY IPT from the aspects of constraint satisfaction, uncertainty propagation, and path or tree searching. Particularly, causal potential theory is proposed for discovering causal direction, with two roads developed for its implementation.
A Survey of Multi-robot Regular and Adversarial Patrolling
Li Huang, MengChu Zhou, Kuangrong Hao, Edwin Hou
2019, 6(4): 894-903. doi: 10.1109/JAS.2019.1911537
Abstract(4545) HTML (1271) PDF(248)
Abstract:
Multi-robot systems can be applied to patrol a concerned environment for security purposes. According to different goals, this work reviews the existing researches in a multi-robot patrolling field from the perspectives of regular and adversarial patrolling. Regular patrolling requires robots to visit important locations as frequently as possible and a series of deterministic strategies are proposed, while adversarial one focuses on unpredictable robots’ moving patterns to maximize adversary detection probability. Under each category, a systematic survey is done including problem statements and modeling, patrolling objectives and evaluation criteria, and representative patrolling strategies and approaches. Existing problems and open questions are presented accordingly.
A Review on Swarm Intelligence and Evolutionary Algorithms for Solving Flexible Job Shop Scheduling Problems
Kaizhou Gao, Zhiguang Cao, Le Zhang, Zhenghua Chen, Yuyan Han, Quanke Pan
2019, 6(4): 904-916. doi: 10.1109/JAS.2019.1911540
Abstract(6287) HTML (1088) PDF(348)
Abstract:
Flexible job shop scheduling problems (FJSP) have received much attention from academia and industry for many years. Due to their exponential complexity, swarm intelligence (SI) and evolutionary algorithms (EA) are developed, employed and improved for solving them. More than 60% of the publications are related to SI and EA. This paper intents to give a comprehensive literature review of SI and EA for solving FJSP. First, the mathematical model of FJSP is presented and the constraints in applications are summarized. Then, the encoding and decoding strategies for connecting the problem and algorithms are reviewed. The strategies for initializing algorithms? population and local search operators for improving convergence performance are summarized. Next, one classical hybrid genetic algorithm (GA) and one newest imperialist competitive algorithm (ICA) with variables neighborhood search (VNS) for solving FJSP are presented. Finally, we summarize, discus and analyze the status of SI and EA for solving FJSP and give insight into future research directions.
PAPERS
A Mixed-Depth Visual Rendering Method for Bleeding Simulation
Wen Shi, Peter Xiaoping Liu, Minhua Zheng
2019, 6(4): 917-925. doi: 10.1109/JAS.2019.1911561
Abstract(1889) HTML (923) PDF(51)
Abstract:
The visual fidelity of bleeding simulation in a surgical simulator is critical since it will affect not only the degree of visual realism, but also the user’s medical judgment and treatment in real-life settings. The conventional marching cubes surface rendering algorithm provides excellent visual effect in rendering gushing blood, however, it is insufficient for blood flow, which is very common in surgical procedures, since in this case the rendered surface and depth textures of blood are rough. In this paper, we propose a new method called the mixed depth rendering for rendering blood flow in surgical simulation. A smooth height field is created to minimize the height difference between neighboring particles on the bleeding surface. The color and transparency of each bleeding area are determined by the number of bleeding particles, which is consistent with the real visual effect. In addition, there is no much extra computational cost. The rendering of blood flow in a variety of surgical scenarios shows that visual feedback is much improved. The proposed mixed depth rendering method is also used in a neurosurgery simulator that we developed.
On Cost Aware Cloudlet Placement for Mobile Edge Computing
Qiang Fan, Nirwan Ansari
2019, 6(4): 926-937. doi: 10.1109/JAS.2019.1911564
Abstract(2982) HTML (980) PDF(86)
Abstract:
As accessing computing resources from the remote cloud inherently incurs high end-to-end (E2E) delay for mobile users, cloudlets, which are deployed at the edge of a network, can potentially mitigate this problem. Although some research works focus on allocating workloads among cloudlets, the cloudlet placement aiming to minimize the deployment cost (i.e., consisting of both the cloudlet cost and average E2E delay cost) has not been addressed effectively so far. The locations and number of cloudlets have a crucial impact on both the cloudlet cost in the network and average E2E delay of users. Therefore, in this paper, we propose the Cost Aware cloudlet PlAcement in moBiLe Edge computing (CAPABLE) strategy, where both the cloudlet cost and average E2E delay are considered in the cloudlet placement. To solve this problem, a Lagrangian heuristic algorithm is developed to achieve the suboptimal solution. After cloudlets are placed in the network, we also design a workload allocation scheme to minimize the E2E delay between users and their cloudlets by considering the user mobility. The performance of CAPABLE has been validated by extensive simulations.
Indoor INS/UWB-based Human Localization With Missing Data Utilizing Predictive UFIR Filtering
Yuan Xu, Choon Ki Ahn, Yuriy S. Shmaliy, Xiyuan Chen, Lili Bu
2019, 6(4): 952-960. doi: 10.1109/JAS.2019.1911570
Abstract(2391) HTML (926) PDF(91)
Abstract:
A combined algorithm for the loosely fused ultra wide band (UWB) and inertial navigation system (INS)-based measurements is designed under the indoor human navigation conditions with missing data. The scheme proposed fuses the INS- and UWB-derived positions via a data fusion filter. Since the UWB signal is prone to drift in indoor environments and its outage highly affects the integrated scheme reliability, we also consider the missing data problem in UWB measurements. To overcome this problem, the loosely-coupled INS/UWB-integrated scheme is augmented with a prediction option based on the predictive unbiased finite impulse response (UFIR) fusion filter. We show experimentally that, the standard UFIR fusion filter has higher robustness than the Kalman filter. It is also shown that the predictive UFIR fusion filter is able to produce an acceptable navigation accuracy under temporary missing UWB-data.
A Heuristic Algorithm for the Fabric Spreading and Cutting Problem in Apparel Factories
Xiuqin Shang, Dayong Shen, Fei-Yue Wang, Timo R. Nyberg
2019, 6(4): 961-968. doi: 10.1109/JAS.2019.1911573
Abstract(1853) HTML (891) PDF(50)
Abstract:
We study the fabric spreading and cutting problem in apparel factories. For the sake of saving the material costs, the cutting requirement should be met exactly without producing additional garment components. For reducing the production costs, the number of lays that corresponds to the frequency of using the cutting beds should be minimized. We propose an iterated greedy algorithm for solving the fabric spreading and cutting problem. This algorithm contains a constructive procedure and an improving loop. Firstly the constructive procedure creates a set of lays in sequence, and then the improving loop tries to pick each lay from the lay set and rearrange the remaining lays into a smaller lay set. The improving loop will run until it cannot obtain any smaller lay set or the time limit is due. The experiment results on 500 cases show that the proposed algorithm is effective and efficient.
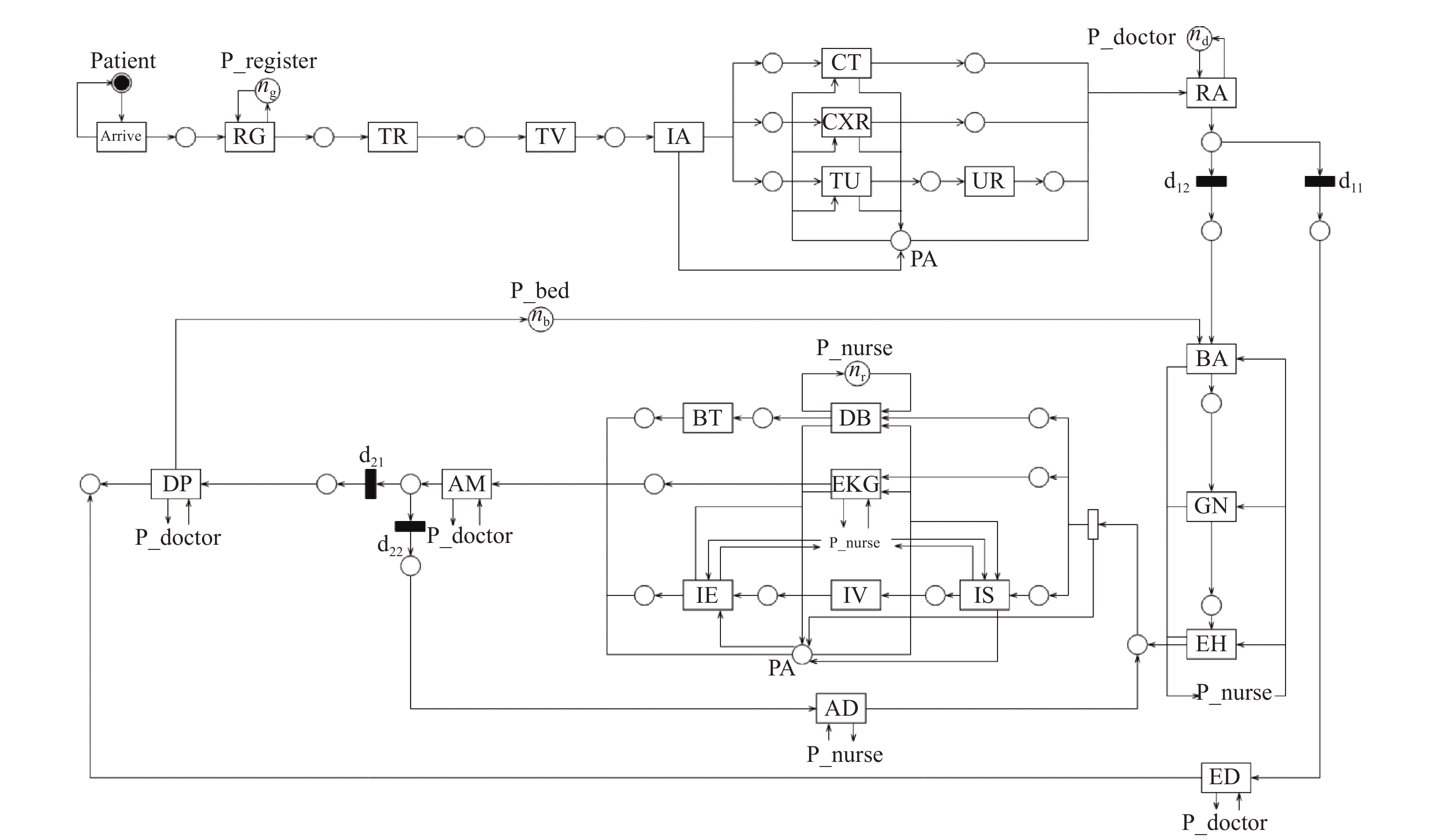
A Simulation Engine for Stochastic Timed Petri Nets and Application to Emergency Healthcare Systems
Jiani Zhou, Jiacun Wang, Jun Wang
2019, 6(4): 969-980. doi: 10.1109/JAS.2019.1911576
Abstract(2712) HTML (847) PDF(75)
Abstract:
In many service delivery systems, the quantity of available resources is often a decisive factor of service quality. Resources can be personnel, offices, devices, supplies, and so on, depending on the nature of the services a system provides. Although service computing has been an active research topic for decades, general approaches that assess the impact of resource provisioning on service quality matrices in a rigorous way remain to be seen. Petri nets have been a popular formalism for modeling systems exhibiting behaviors of competition and concurrency for almost a half century. Stochastic timed Petri nets (STPN), an extension to regular Petri nets, are a powerful tool for system performance evaluation. However, we did not find any single existing STPN software tool that supports all timed transition firing policies and server types, not to mention resource provisioning and requirement analysis. This paper presents a generic and resource oriented STPN simulation engine that provides all critical features necessary for the analysis of service delivery system quality vs. resource provisioning. The power of the simulation system is illustrated by an application to emergency health care systems.
A Correntropy-based Affine Iterative Closest Point Algorithm for Robust Point Set Registration
Hongchen Chen, Xie Zhang, Shaoyi Du, Zongze Wu, Nanning Zheng
2019, 6(4): 981-991. doi: 10.1109/JAS.2019.1911579
Abstract(2747) HTML (903) PDF(74)
Abstract:
The iterative closest point (ICP) algorithm has the advantages of high accuracy and fast speed for point set registration, but it performs poorly when the point set has a large number of noisy outliers. To solve this problem, we propose a new affine registration algorithm based on correntropy which works well in the affine registration of point sets with outliers. Firstly, we substitute the traditional measure of least squares with a maximum correntropy criterion to build a new registration model, which can avoid the influence of outliers. To maximize the objective function, we then propose a robust affine ICP algorithm. At each iteration of this new algorithm, we set up the index mapping of two point sets according to the known transformation, and then compute the closed-form solution of the new transformation according to the known index mapping. Similar to the traditional ICP algorithm, our algorithm converges to a local maximum monotonously for any given initial value. Finally, the robustness and high efficiency of affine ICP algorithm based on correntropy are demonstrated by 2D and 3D point set registration experiments.
High-Speed Trains Automatic Operation with Protection Constraints: A Resilient Nonlinear Gain-based Feedback Control Approach
Shigen Gao, Yuhan Hou, Hairong Dong, Sebastian Stichel, Bin Ning
2019, 6(4): 992-999. doi: 10.1109/JAS.2019.1911582
Abstract(2199) HTML (887) PDF(68)
Abstract:
This paper addresses the control design for automatic train operation of high-speed trains with protection constraints. A new resilient nonlinear gain-based feedback control approach is proposed, which is capable of guaranteeing, under some proper non-restrictive initial conditions, the protection constraints control raised by the distance-to-go (moving authority) curve and automatic train protection in practice. A new hyperbolic tangent function-based model is presented to mimic the whole operation process of high-speed trains. The proposed feedback control methods are easily implementable and computationally inexpensive because the presence of only two feedback gains guarantee satisfactory tracking performance and closed-loop stability, no adaptations of unknown parameters, function approximation of unknown nonlinearities, and attenuation of external disturbances in the proposed control strategies. Finally, rigorous proofs and comparative simulation results are given to demonstrate the effectiveness of the proposed approaches.
Fractional-Order Control for a Novel Chaotic System Without Equilibrium
Shuyi Shao, Mou Chen
2019, 6(4): 1000-1009. doi: 10.1109/JAS.2016.7510124
Abstract(2452) HTML (887) PDF(61)
Abstract:
The control problem is discussed for a chaotic system without equilibrium in this paper. On the basis of the linear mathematical model of the two-wheeled self-balancing robot, a novel chaotic system which has no equilibrium is proposed. The basic dynamical properties of this new system are studied via Lyapunov exponents and Poincaré map. To further demonstrate the physical realizability of the presented novel chaotic system, a chaotic circuit is designed. By using fractional-order operators, a controller is designed based on the state-feedback method. According to the Gronwall inequality, Laplace transform and Mittag-Leffler function, a new control scheme is explored for the whole closed-loop system. Under the developed control scheme, the state variables of the closed-loop system are controlled to stabilize them to zero. Finally, the numerical simulation results of the chaotic system with equilibrium and without equilibrium illustrate the effectiveness of the proposed control scheme.
Optimal Valve Closure Operations for Pressure Suppression in Fluid Transport Pipelines
Tehuan Chen, Zhigang Ren
2019, 6(4): 1010-1018. doi: 10.1109/JAS.2019.1911585
Abstract(1893) HTML (862) PDF(52)
Abstract:
When a valve is suddenly closed in fluid transport pipelines, a pressure surge or shock is created along the pipeline due to the momentum change. This phenomenon, called hydraulic shock, can cause major damage to the pipelines. In this paper, we introduce a hyperbolic partial differential equation (PDE) system to describe the fluid flow in the pipeline and propose an optimal boundary control problem for pressure suppression during the valve closure. The boundary control in this system is related to the valve actuation located at the pipeline terminus through a valve closing model. To solve this optimal boundary control problem, we use the method of lines and orthogonal collocation to obtain a spatial-temporal discretization model based on the original pipeline transmission PDE system. Then, the optimal boundary control problem is reduced to a nonlinear programming (NLP) problem that can be solved using nonlinear optimization techniques such as sequential quadratic programming (SQP). Finally, we conclude the paper with simulation results demonstrating that the full parameterization (FP) method eliminates pressure shock effectively and costs less computation time compared with the control vector parameterization (CVP) method.
Asymptotic Magnitude Bode Plots of Fractional-Order Transfer Functions
Ameya Anil Kesarkar, Selvaganesan Narayanasamy
2019, 6(4): 1019-1026. doi: 10.1109/JAS.2016.7510196
Abstract(4765) HTML (988) PDF(95)
Abstract:
Development of asymptotic magnitude Bode plots for integer-order transfer functions is a well-established topic in the control theory. However, construction of such plots for the fractional-order transfer functions has not received much attention in the existing literature. In the present paper, we investigate in this direction and derive the procedures for sketching asymptotic magnitude Bode plots for some of the popular fractional-order controllers such as $PI^\alpha$, $[PI]^\alpha$, $PD^\beta$, $[PD]^\beta$, and $PI^\alpha D^\beta$. In addition, we deduce these plots for general fractional commensurate-order transfer functions as well. As applications of this work, we illustrate 1) the analysis of the designed fractional-control loop and 2) the identification of fractional-order transfer function from a given plot.
Stabilization of the Cascaded ODE-Schrödinger Equations Subject to Observation With Time Delay
Aye Aye Than, Junmin Wang
2019, 6(4): 1027-1035. doi: 10.1109/JAS.2019.1911588
Abstract(1887) HTML (859) PDF(47)
Abstract:
This paper focuses on the stabilization of the cascaded Schrödinger-ODE equations subject to the observation with time delay. Both observer and predictor systems are designed to estimate the state variable on the time interval $[0, t-\tau]$ when the observation is available, and to predict the state variable on the time interval $[t-\tau, t]$ when the observation is not available, respectively. Based on the estimated state variable and the output feedback stabilizing controller using the backstepping method, it is shown that the closed-loop system is exponentially stable.
Image Analysis by Two Types of Franklin-Fourier Moments
Bing He, Jiangtao Cui, Bin Xiao, Xuan Wang
2019, 6(4): 1036-1051. doi: 10.1109/JAS.2019.1911591
Abstract(2089) HTML (904) PDF(42)
Abstract:
In this paper, we first derive two types of transformed Franklin polynomial: substituted and weighted radial Franklin polynomials. Two radial orthogonal moments are proposed based on these two types of polynomials, namely substituted Franklin-Fourier moments and weighted Franklin-Fourier moments (SFFMs and WFFMs), which are orthogonal in polar coordinates. The radial kernel functions of SFFMs and WFFMs are transformed Franklin functions and Franklin functions are composed of a class of complete orthogonal splines function system of degree one. Therefore, it provides the possibility of avoiding calculating high order polynomials, and thus the accurate values of SFFMs and WFFMs can be obtained directly with little computational cost. Theoretical and experimental results show that Franklin functions are not well suited for constructing higher-order moments of SFFMs and WFFMs, but compared with traditional orthogonal moments (e.g., BFMs, OFMs and ZMs) in polar coordinates, the proposed two types of Franklin-Fourier Moments have better performance respectively in lower-order moments.
Consensus Control With a Constant Gain for Discrete-time Binary-valued Multi-agent Systems Based on a Projected Empirical Measure Method
Ting Wang, Min Hu, Yanlong Zhao
2019, 6(4): 1052-1059. doi: 10.1109/JAS.2019.1911594
Abstract(1744) HTML (868) PDF(50)
Abstract:
This paper studies the consensus control of multi-agent systems with binary-valued observations. An algorithm alternating estimation and control is proposed. Each agent estimates the states of its neighbors based on a projected empirical measure method for a holding time. Based on the estimates, each agent designs the consensus control with a constant gain at some skipping time. The states of the system are updated by the designed control, and the estimation and control design will be repeated. For the estimation, the projected empirical measure method is proposed for the binary-valued observations. The algorithm can ensure the uniform boundedness of the estimates and the mean square error of the estimation is proved to be at the order of the reciprocal of the holding time (the same order as that in the case of accurate outputs). For the consensus control, a constant gain is designed instead of the stochastic approximation based gain in the existing literature for binary-valued observations. And, there is no need to make modification for control since the uniform boundedness of the estimates ensures the uniform boundedness of the agents’ states. Finally, the systems updated by the designed control are proved to achieve consensus and the consensus speed is faster than that in the existing literature. Simulations are given to demonstrate the theoretical results.
Twisting Sliding Mode Control of an Electrostatic MEMS Micromirror for a Laser Scanning System
Hui Chen, Zhendong Sun, Weijie Sun, John Tze Wei Yeow
2019, 6(4): 1060-1067. doi: 10.1109/JAS.2016.7510223
Abstract(2191) HTML (852) PDF(54)
Abstract:
In this paper, we present a twisting control scheme with proportional-integral-derivative (PID) sliding surface for a two-axis electrostatic torsional micromirror, and the utilization of the proposed scheme in a laser scanning system. The experimental results of set-point regulation verify that the proposed scheme provides enhanced transient response and positioning performance as compared to traditional sliding mode control. To evaluate the tracking performance of the closed-loop system, triangular waves with different frequencies are used as desired traces. With the proposed scheme the experimental results verified that the closed-loop controlled micromirror follows the given triangular trajectories precisely. A micromirror-based laser scanning system is developed to obtain images. When compared with open-loop control, the experimental results demonstrated that the proposed scheme is able to reduce the distortion of the raster scan, and improve the imaging performance in the presence of cross-coupling effect.
Stability Analysis of Systems With Time-varying Delay via a Novel Lyapunov Functional
Yun Chen, Gang Chen
2019, 6(4): 1068-1073. doi: 10.1109/JAS.2019.1911597
Abstract(2298) HTML (873) PDF(116)
Abstract:
This paper investigates the stability problem for time-varying delay systems. To obtain a larger delay bound, this paper uses the second-order canonical Bessel-Legendre (B-L) inequality. Secondly, using four couples of integral terms in the augmented Lyapunov-Krasovskii function (LKF) to enhance the relationship between integral functionals and other vectors. Furthermore, unlike the construction of the traditional LKF, a novel augmented LKF is constructed with two new delay-product-type terms, which adds more state information and leads to less conservative results. Finally, two numerical examples are provided to demonstrate the effectiveness and the significant improvement of the proposed stability criteria.
Integrated Design and Accuracy Analysis of Star Sensor and Gyro on the Same Benchmark for Satellite Attitude Determination System
Bowen Hou, Zhangming He, Haiyin Zhou, Jiongqi Wang
2019, 6(4): 1074-1080. doi: 10.1109/JAS.2019.1911600
Abstract(1968) HTML (566) PDF(57)
Abstract:
As an important sensor in the navigation systems, star sensors and the gyro play important roles in spacecraft attitude determination system. Complex environmental factors are the main sources of error in attitude determination. The error influence of different benchmarks and the disintegration mode between the star sensor and the gyro is analyzed in theory. The integrated design of the star sensor and the gyro on the same benchmark can effectively avoid the error influence and improves the spacecraft attitude determination accuracy. Simulation results indicate that when the stars sensor optical axis vectors overlap the reference coordinate axis of the gyro in the same benchmark, the attitude determination accuracy improves.
Balance Control of a Biped Robot on a Rotating Platform Based on Efficient Reinforcement Learning
Ao Xi, Thushal Wijekoon Mudiyanselage, Dacheng Tao, Chao Chen
2019, 6(4): 938-951. doi: 10.1109/JAS.2019.1911567
Abstract(3158) HTML (998) PDF(124)
Abstract:
In this work, we combined the model based reinforcement learning (MBRL) and model free reinforcement learning (MFRL) to stabilize a biped robot (NAO robot) on a rotating platform, where the angular velocity of the platform is unknown for the proposed learning algorithm and treated as the external disturbance. Nonparametric Gaussian processes normally require a large number of training data points to deal with the discontinuity of the estimated model. Although some improved method such as probabilistic inference for learning control (PILCO) does not require an explicit global model as the actions are obtained by directly searching the policy space, the overfitting and lack of model complexity may still result in a large deviation between the prediction and the real system. Besides, none of these approaches consider the data error and measurement noise during the training process and test process, respectively. We propose a hierarchical Gaussian processes (GP) models, containing two layers of independent GPs, where the physically continuous probability transition model of the robot is obtained. Due to the physically continuous estimation, the algorithm overcomes the overfitting problem with a guaranteed model complexity, and the number of training data is also reduced. The policy for any given initial state is generated automatically by minimizing the expected cost according to the predefined cost function and the obtained probability distribution of the state. Furthermore, a novel Q(λ) based MFRL method scheme is employed to improve the policy. Simulation results show that the proposed RL algorithm is able to balance NAO robot on a rotating platform, and it is capable of adapting to the platform with varying angular velocity.