A journal of IEEE and CAA , publishes high-quality papers in English on original theoretical/experimental research and development in all areas of automation
Volume 13 Issue 1
Jan.  2026

IEEE/CAA Journal of Automatica Sinica

  • JCR Impact Factor: 19.2, Top 1 (SCI Q1)
    CiteScore: 28.2, Top 1% (Q1)
    Google Scholar h5-index: 95, TOP 5
Turn off MathJax
Article Contents
Z.-H. Pang, T. Mu, Y. Yu, H. Guo, G.-P. Liu, and Q.-L. Han, “Networked predictive control: A survey,” IEEE/CAA J. Autom. Sinica, vol. 13, no. 1, pp. 3–20, Jan. 2026. doi: 10.1109/JAS.2025.125234
Citation: Z.-H. Pang, T. Mu, Y. Yu, H. Guo, G.-P. Liu, and Q.-L. Han, “Networked predictive control: A survey,” IEEE/CAA J. Autom. Sinica, vol. 13, no. 1, pp. 3–20, Jan. 2026. doi: 10.1109/JAS.2025.125234

Networked Predictive Control: A Survey

doi: 10.1109/JAS.2025.125234
Funds:  This work was supported by the National Natural Science Foundation of China (62173002, 62403235, 62403010, 52301408, 62173255), the Beijing Natural Science Foundation (L241015, 4222045), the Yuxiu Innovation Project of NCUT (2024NCUTYXCX111), the China Postdoctoral Science Foundation (2025T180466), and the Beijing Postdoctoral Research Foundation (2025-ZZ-70)
More Information
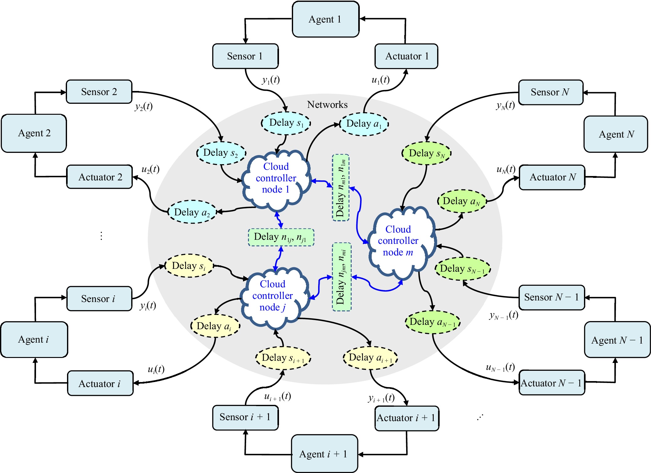
  • Networked predictive control (NPC) has gained significant attention in recent years for its ability to effectively and actively address communication constraints in networked control systems (NCSs), such as network-induced delays, packet dropouts, and packet disorders. Despite significant advancements, the increasing complexity and dynamism of network environments, along with the growing complexity of systems, pose new challenges for NPC. These challenges include difficulties in system modeling, cyber attacks, component faults, limited network bandwidth, and the necessity for distributed collaboration. This survey aims to provide a comprehensive review of NPC strategies. It begins with a summary of the primary challenges faced by NCSs, followed by an introduction to the control structure and core concepts of NPC. The survey then discusses several typical NPC schemes and examines their extensions in the areas of secure control, fault-tolerant control, distributed coordinated control, and event-triggered control. Moreover, it reviews notable works that have implemented these schemes. Finally, the survey concludes by exploring typical applications of NPC schemes and highlighting several challenging issues that could guide future research efforts.

     

  • loading
  • [1]
    R. A. Gupta and M.-Y. Chow, “Networked control system: Overview and research trends,” IEEE Trans. Ind. Electron., vol. 57, no. 7, pp. 2527–2535, Jul. 2010. doi: 10.1109/TIE.2009.2035462
    [2]
    X.-M. Zhang, Q.-L. Han, X. Ge, D. Ding, L. Ding, D. Yue, and C. Peng, “Networked control systems: A survey of trends and techniques,” IEEE/CAA J. Autom. Sinica, vol. 7, no. 1, pp. 1–17, Jan. 2020.
    [3]
    D. Zhang, Q.-L. Han, and X.-M. Zhang, “Network-based modeling and proportional-integral control for direct-drive-wheel systems in wireless network environments,” IEEE Trans. Cybern., vol. 50, no. 6, pp. 2462–2474, Jun. 2020. doi: 10.1109/TCYB.2019.2924450
    [4]
    M. M. Hamdan and M. M. Mahmoud, “Analysis and challenges in wireless networked control system: A survey,” Int. J. Rob. Res., vol. 2, no. 3, pp. 492–522, Aug. 2022. doi: 10.31763/ijrcs.v2i3.731
    [5]
    L. Ding, Q.-L. Han, and X.-M. Zhang, “Distributed secondary control for active power sharing and frequency regulation in islanded microgrids using an event-triggered communication mechanism,” IEEE Trans. Ind. Inf., vol. 15, no. 7, pp. 3910–3922, Jul. 2019. doi: 10.1109/TII.2018.2884494
    [6]
    W. Liu, G. Nair, Y. Li, D. Nesic, B. Vucetic, and H. V. Poor, “On the latency, rate, and reliability tradeoff in wireless networked control systems for IIoT,” IEEE Internet Things J., vol. 8, no. 2, pp. 723–733, Jan. 2021. doi: 10.1109/JIOT.2020.3007070
    [7]
    A. Azarbahram, A. Amini, and N. Pariz, “Event-triggered tracking formation of networked nonlinear intelligent transportation systems surrounded by random disturbances,” IEEE Trans. Intell. Transp. Syst., vol. 23, no. 11, pp. 21959–21970, Nov. 2022. doi: 10.1109/TITS.2022.3189554
    [8]
    Y. Yang, X.-M. Zhang, W. He, Q.-L. Han, and C. Peng, “Position-based synchronization of networked harmonic oscillators with asynchronous sampling and communication delays,” IEEE Trans. Cybern., vol. 51, no. 8, pp. 4337–4347, Aug. 2021. doi: 10.1109/TCYB.2019.2922984
    [9]
    X.-M. Zhang, Q.-L. Han, and X. Ge, “A novel approach to $H_{\infty}$ performance analysis of discrete-time networked systems subject to network-induced delays and malicious packet dropouts,” Automatica, vol. 136, p. 110010, Feb. 2022. doi: 10.1016/j.automatica.2021.110010
    [10]
    M. S. Mahmoud and M. M. Hamdan, “Fundamental issues in networked control systems,” IEEE/CAA J. Autom. Sinica, vol. 5, no. 5, pp. 902–922, Sep. 2018. doi: 10.1109/wcica.2012.6357993
    [11]
    B. C. Allen, K. J. Stubbs, and W. E. Dixon, “Robust cadence tracking for switched FES-cycling using a time-varying estimate of the electromechanical delay,” Automatica, vol. 144, p. 110466, Oct. 2022. doi: 10.1016/j.automatica.2022.110466
    [12]
    K. Liu, A. Selivanov, and E. Fridman, “Survey on time-delay approach to networked control,” Annu. Rev. Control, vol. 48, pp. 57–79, Jul. 2019. doi: 10.1016/j.arcontrol.2019.06.005
    [13]
    Z.-H. Pang, C. Bai, G. Liu, Q. Han, and X. Zhang, “A novel networked predictive control method for systems with random communication constraints,” J. Syst. Sci. Complex., vol. 34, no. 4, pp. 1364–1378, Aug. 2021. doi: 10.1007/s11424-021-0160-y
    [14]
    H.-B. Zeng, Z.-J. Zhu, T.-S. Peng, W. Wang, and X.-M. Zhang, “Robust tracking control design for a class of nonlinear networked control systems considering bounded package dropouts and external disturbance,” IEEE Trans. Fuzzy Syst., vol. 32, no. 6, pp. 3608–3617, Jun. 2024. doi: 10.1109/TFUZZ.2024.3377799
    [15]
    D. Ding, Q.-L. Han, Y. Xiang, X. Ge, and X.-M. Zhang, “A survey on security control and attack detection for industrial cyber-physical systems,” Neurocomputing, vol. 275, pp. 1674–1683, Jan. 2018. doi: 10.1016/j.neucom.2017.10.009
    [16]
    X. Ge, Q.-L. Han, Q. Wu, and X.-M. Zhang, “Resilient and safe platooning control of connected automated vehicles against intermittent denial-of-service attacks,” IEEE/CAA J. Autom. Sinica, vol. 10, no. 5, pp. 1234–1251, May 2023. doi: 10.1109/JAS.2022.105845
    [17]
    X. Yin, Z. Gao, D. Yue, and S. Hu, “Cloud-based event-triggered predictive control for heterogeneous NMASs under both DoS attacks and transmission delays,” IEEE Trans. Syst. Man Cybern.: Syst., vol. 52, no. 12, pp. 7482–7493, Dec. 2022. doi: 10.1109/TSMC.2022.3160510
    [18]
    Z.-H. Pang, C.-G. Xia, W.-F. Zhai, G.-P. Liu, and Q.-L. Han, “Networked active fault-tolerant predictive control for systems with random communication constraints and actuator/sensor faults,” IEEE Trans. Circuits Syst. II: Express Briefs, vol. 69, no. 4, pp. 2166–2170, Apr. 2022. doi: 10.1109/ddcls58216.2023.10166888
    [19]
    H. Yang, Y. Xu, Y. Xia, and J. Zhang, “Networked predictive control for nonlinear systems with arbitrary region quantizers,” IEEE Trans. Cybern., vol. 47, no. 8, pp. 2244–2255, Aug. 2017. doi: 10.1109/TCYB.2017.2689030
    [20]
    H. Jin and S. Sun, “Distributed filtering for sensor networks with fading measurements and compensations for transmission delays and losses,” Signal Process., vol. 190, p. 108306, Jan. 2022. doi: 10.1016/j.sigpro.2021.108306
    [21]
    P. Li, Y.-B. Zhao, and Y. Kang, “Integrated channel-aware scheduling and packet-based predictive control for wireless cloud control systems,” IEEE Trans. Cybern., vol. 52, no. 5, pp. 2735–2749, May 2022. doi: 10.1109/TCYB.2020.3019179
    [22]
    L. Zhang, H. Gao, and O. Kaynak, “Network-induced constraints in networked control systems-a survey,” IEEE Trans. Ind. Inf., vol. 9, no. 1, pp. 403–416, Feb. 2013. doi: 10.1109/TII.2012.2219540
    [23]
    S. Di Cairano, U. V. Kalabić, and I. V. Kolmanovsky, “Reference governor for network control systems subject to variable time-delay,” Automatica, vol. 62, pp. 77–86, Dec. 2015. doi: 10.1016/j.automatica.2015.09.006
    [24]
    G. P. Liu, “Predictive controller design of networked systems with communication delays and data loss,” IEEE Trans. Circuits Syst. II: Express Briefs, vol. 57, no. 6, pp. 481–485, Jun. 2010. doi: 10.1109/tcsii.2010.2048377
    [25]
    Z.-H. Pang, G.-P. Liu, D. Zhou, and M. Chen, “Output tracking control for networked systems: A model-based prediction approach,” IEEE Trans. Ind. Electron., vol. 61, no. 9, pp. 4867–4877, Sep. 2014. doi: 10.1109/TIE.2013.2289890
    [26]
    H. Wu, Y. Liu, S. Ni, G. Cheng, and X. Hu, “LossDetection: Real-time packet loss monitoring system for sampled traffic data,” IEEE Trans. Netw. Serv. Manage., vol. 20, no. 1, pp. 30–45, Mar. 2023. doi: 10.1109/TNSM.2022.3203389
    [27]
    Y. Zhang, C. Peng, S. Xie, and X. Du, “Deterministic network calculus-based $H_{\infty}$ load frequency control of multiarea power systems under malicious DoS attacks,” IEEE Trans. Smart Grid, vol. 13, no. 2, pp. 1542–1554, Mar. 2022. doi: 10.1109/TSG.2021.3133961
    [28]
    Y. Tian, X. Li, B. Dong, Y. Gao, and L. Wu, “Event-based sliding mode control under denial-of-service attacks,” Sci. China Inf. Sci., vol. 65, no. 6, p. 162203, Apr. 2022. doi: 10.1007/s11432-021-3375-5
    [29]
    H. Boche, R. F. Schaefer, and H. V. Poor, “Denial-of-service attacks on communication systems: Detectability and jammer knowledge,” IEEE Trans. Signal Process., vol. 68, pp. 3754–3768, May 2020. doi: 10.1109/TSP.2020.2993165
    [30]
    K. Manandhar, X. Cao, F. Hu, and Y. Liu, “Detection of faults and attacks including false data injection attack in smart grid using Kalman filter,” IEEE Trans. Control Network Syst., vol. 1, no. 4, pp. 370–379, Dec. 2014. doi: 10.1109/TCNS.2014.2357531
    [31]
    Z.-H. Pang, L.-Z. Fan, H. Guo, Y. Shi, R. Chai, J. Sun, and G.-P. Liu, “Security of networked control systems subject to deception attacks: A survey,” Int. J. Syst. Sci., vol. 53, no. 16, pp. 3577–3598, Nov. 2022. doi: 10.1080/00207721.2022.2143735
    [32]
    A. Naha, A. Teixeira, A. Ahlén, and S. Dey, “Sequential detection of replay attacks,” IEEE Trans. Autom. Control, vol. 68, no. 3, pp. 1941–1948, Mar. 2023. doi: 10.1109/TAC.2022.3174004
    [33]
    S. Pawar, S. El Rouayheb, and K. Ramchandran, “Securing dynamic distributed storage systems against eavesdropping and adversarial attacks,” IEEE Trans. Inf. Theory, vol. 57, no. 10, pp. 6734–6753, Oct. 2011. doi: 10.1109/TIT.2011.2162191
    [34]
    W. He, W. Xu, X. Ge, Q.-L. Han, W. Du, and F. Qian, “Secure control of multiagent systems against malicious attacks: A brief survey,” IEEE Trans. Ind. Inf., vol. 18, no. 6, pp. 3595–3608, Jun. 2022. doi: 10.1109/TII.2021.3126644
    [35]
    H. Yang, Q.-L. Han, X. Ge, L. Ding, Y. Xu, B. Jiang, and D. Zhou, “Fault-tolerant cooperative control of multiagent systems: A survey of trends and methodologies,” IEEE Trans. Ind. Inf., vol. 16, no. 1, pp. 4–17, Jan. 2020. doi: 10.1109/TII.2019.2945004
    [36]
    G. P. Liu, J. X. Mu, and D. Rees, “Networked predictive control of systems with random communication delay,” in Proc. UKACC Int. Conf. Control, Bath, UK, 2004.
    [37]
    G. P. Liu, J. X. Mu, D. Rees, and S. C. Chai, “Design and stability analysis of networked control systems with random communication time delay using the modified MPC,” Int. J. Control, vol. 79, no. 4, pp. 288–297, Aug. 2006. doi: 10.1080/00207170500533288
    [38]
    G.-P. Liu, Y. Xia, J. Chen, D. Rees, and W. Hu, “Networked predictive control of systems with random network delays in both forward and feedback channels,” IEEE Trans. Ind. Electron., vol. 54, no. 3, pp. 1282–1297, Jun. 2007. doi: 10.1109/TIE.2007.893073
    [39]
    X.-M. Sun, D. Wu, G.-P. Liu, and W. Wang, “Input-to-state stability for networked predictive control with random delays in both feedback and forward channels,” IEEE Trans. Ind. Electron., vol. 61, no. 7, pp. 3519–3526, Jul. 2014. doi: 10.1109/TIE.2013.2278953
    [40]
    Y. Cui and L. Xu, “Predictor–based switching control for networked systems,” Int. J. Robust Nonlinear Control, vol. 33, no. 14, pp. 8791–8810, Sep. 2023. doi: 10.1002/rnc.6849
    [41]
    Z.-H. Pang, G.-P. Liu, and D. Zhou, “Design and performance analysis of incremental networked predictive control systems,” IEEE Trans. Cybern., vol. 46, no. 6, pp. 1400–1410, Jun. 2016. doi: 10.1109/TCYB.2015.2448031
    [42]
    J. Zhang, Y. Lin, and P. Shi, “Output tracking control of networked control systems via delay compensation controllers,” Automatica, vol. 57, pp. 85–92, Jul. 2015. doi: 10.1016/j.automatica.2015.04.006
    [43]
    Z.-H. Pang, G.-P. Liu, D. Zhou, and D. Sun, “Data-based predictive control for networked nonlinear systems with network-induced delay and packet dropout,” IEEE Trans. Ind. Electron., vol. 63, no. 2, pp. 1249–1257, Feb. 2016. doi: 10.1109/TIE.2015.2497206
    [44]
    Z.-H. Pang, G.-P. Liu, D. Zhou, and D. Sun, “Data-driven control with input design-based data dropout compensation for networked nonlinear systems,” IEEE Trans. Control Syst. Technol., vol. 25, no. 2, pp. 628–636, Mar. 2017. doi: 10.1109/TCST.2016.2557278
    [45]
    Z.-H. Pang, X.-Y. Zhao, J. Sun, Y. Shi, and G.-P. Liu, “Comparison of three data-driven networked predictive control methods for a class of nonlinear systems,” IEEE/CAA J. Autom. Sinica, vol. 9, no. 9, pp. 1714–1716, Sep. 2022. doi: 10.1109/JAS.2022.105830
    [46]
    Y. Xia, W. Xie, B. Liu, and X. Wang, “Data-driven predictive control for networked control systems,” Inf. Sci., vol. 235, pp. 45–54, Jun. 2013. doi: 10.1016/j.ins.2012.01.047
    [47]
    B. Ding, “Stabilization of linear systems over networks with bounded packet loss and its use in model predictive control,” Automatica, vol. 47, no. 11, pp. 2526–2533, Nov. 2011. doi: 10.1016/j.automatica.2011.08.038
    [48]
    X. Tang and B. Ding, “Model predictive control of linear systems over networks with data quantizations and packet losses,” Automatica, vol. 49, no. 5, pp. 1333–1339, May 2013. doi: 10.1016/j.automatica.2013.02.033
    [49]
    S.-L. Du, X.-M. Sun, and W. Wang, “Guaranteed cost control for uncertain networked control systems with predictive scheme,” IEEE Trans. Autom. Sci. Eng., vol. 11, no. 3, pp. 740–748, Jul. 2014. doi: 10.1109/TASE.2014.2320322
    [50]
    R. Lu, Y. Xu, and R. Zhang, “A new design of model predictive tracking control for networked control system under random packet loss and uncertainties,” IEEE Trans. Ind. Electron., vol. 63, no. 11, pp. 6999–7007, Nov. 2016. doi: 10.1109/TIE.2016.2585543
    [51]
    P. L. Tang and C. W. de Silva, “Compensation for transmission delays in an ethernet-based control network using variable-horizon predictive control,” IEEE Trans. Control Syst. Technol., vol. 14, no. 4, pp. 707–718, Jul. 2006. doi: 10.1109/TCST.2006.876640
    [52]
    Y. Wei, J. Lin, J. Wen, Q. Wu, and S. Cheng, “Wide-area damping controller for power system interarea oscillations: A networked predictive control approach,” IEEE Trans. Control Syst. Technol., vol. 23, no. 1, pp. 27–36, Jan. 2015. doi: 10.1109/TCST.2014.2311852
    [53]
    J. Huang, Y. Wang, S.-H. Yang, and Q. Xu, “Robust stability conditions for remote SISO DMC controller in networked control systems,” J. Process Control, vol. 19, no. 5, pp. 743–750, May 2009. doi: 10.1016/j.jprocont.2008.09.006
    [54]
    J. Zhang, P. Shi, and Y. Xia, “Fuzzy delay compensation control for T-S fuzzy systems over network,” IEEE Trans. Cybern., vol. 43, no. 1, pp. 259–268, Feb. 2013. doi: 10.1109/TSMCB.2012.2204744
    [55]
    H. Zhang, Y. Shi, and M. Liu, “ $H_{\infty}$ step tracking control for networked discrete-time nonlinear systems with integral and predictive actions,” IEEE Trans. Ind. Inf., vol. 9, no. 1, pp. 337–345, Feb. 2013. doi: 10.1109/TII.2012.2225434
    [56]
    N. Vafamand, M. H. Khooban, T. Dragičević, and F. Blaabjerg, “Networked fuzzy predictive control of power buffers for dynamic stabilization of DC microgrids,” IEEE Trans. Ind. Electron., vol. 66, no. 2, pp. 1356–1362, Feb. 2019. doi: 10.1109/TIE.2018.2826485
    [57]
    L. Li and L. Yao, “Fault tolerant control of fuzzy stochastic distribution systems with packet dropout and time delay,” IEEE Trans. Autom. Sci. Eng., vol. 21, no. 3, pp. 2638–2647, Jul. 2024. doi: 10.1109/TASE.2023.3266065
    [58]
    G.-P. Liu, “Networked learning predictive control of nonlinear cyber-physical systems,” J. Syst. Sci. Complexity, vol. 33, no. 6, pp. 1719–1732, Jan. 2020. doi: 10.1007/s11424-020-0243-1
    [59]
    G.-P. Liu, “Coordinated control of networked nonlinear multiagent systems using variable horizon learning predictors via cloud edge computing,” IEEE Trans. Control Network Syst., vol. 9, no. 4, pp. 1975–1986, Dec. 2022. doi: 10.1109/TCNS.2022.3181549
    [60]
    J. Na, X. Ren, C. Shang, and Y. Guo, “Adaptive neural network predictive control for nonlinear pure feedback systems with input delay,” J. Process Control, vol. 22, no. 1, pp. 194–206, Jan. 2012. doi: 10.1016/j.jprocont.2011.09.003
    [61]
    O. A. Somefun, K. Akingbade, and F. Dahunsi, “The dilemma of PID tuning,” Annu. Rev. Control, vol. 52, pp. 65−74, Dec. 2021.
    [62]
    L. Dai, T. Huang, R. Gao, Y. Zhang, and Y. Xia, “Cloud-based computational data-enabled predictive control,” IEEE Internet Things J., vol. 9, no. 24, pp. 24949–24962, Dec. 2022. doi: 10.1109/JIOT.2022.3194945
    [63]
    G.-P. Liu, “Predictive control of networked multiagent systems via cloud computing,” IEEE Trans. Cybern., vol. 47, no. 8, pp. 1852–1859, Aug. 2017. doi: 10.1109/TCYB.2017.2647820
    [64]
    Y. Xia, Y. Zhang, L. Dai, Y. Zhan, and Z. Guo, “A brief survey on recent advances in cloud control systems,” IEEE Trans. Circuits Syst. II: Express Briefs, vol. 69, no. 7, pp. 3108–3114, Jul. 2022.
    [65]
    Y. Xia, Y. Qin, D.-H. Zhai, and S. Chai, “Further results on cloud control systems,” Sci. China Inf. Sci., vol. 59, no. 7, p. 073201, Jun. 2016. doi: 10.1007/s11432-016-5586-9
    [66]
    X.-M. Zhang and Q.-L. Han, “A decentralized event-triggered dissipative control scheme for systems with multiple sensors to sample the system outputs,” IEEE Trans. Cybern., vol. 46, no. 12, pp. 2745–2757, Dec. 2016. doi: 10.1109/TCYB.2015.2487420
    [67]
    J. Wang, X.-M. Zhang, and Q.-L. Han, “Event-triggered generalized dissipativity filtering for neural networks with time-varying delays,” IEEE Trans. Neural Netw. Learn. Syst., vol. 27, no. 1, pp. 77–88, Jan. 2016. doi: 10.1109/TNNLS.2015.2411734
    [68]
    X.-M. Zhang, Q.-L. Han, X. Ge, and B.-L. Zhang, “Accumulative-error-based event-triggered control for discrete-time linear systems: A discrete-time looped functional method,” IEEE/CAA J. Autom. Sinica, vol. 12, no. 4, pp. 683–693, Apr. 2025. doi: 10.1109/JAS.2024.124476
    [69]
    H. Yang, S. Ju, Y. Xia, and J. Zhang, “Predictive cloud control for networked multiagent systems with quantized signals under DoS attacks,” IEEE Trans. Syst. Man Cybern.: Syst., vol. 51, no. 2, pp. 1345–1353, Feb. 2021. doi: 10.1109/TSMC.2019.2896087
    [70]
    W. Liu, J. Sun, G. Wang, F. Bullo, and J. Chen, “Data-driven resilient predictive control under denial-of-service,” IEEE Trans. Autom. Control, vol. 68, no. 8, pp. 4722–4737, Aug. 2023. doi: 10.1109/TAC.2022.3209399
    [71]
    X.-M. Zhang, Q.-L. Han, X. Ge, and L. Ding, “Resilient control design based on a sampled-data model for a class of networked control systems under denial-of-service attacks,” IEEE Trans. Cybern., vol. 50, no. 8, pp. 3616–3626, Aug. 2020. doi: 10.1109/TCYB.2019.2956137
    [72]
    J. Wang, Y. Song, and G. Wei, “Security-based resilient robust model predictive control for polytopic uncertain systems subject to deception attacks and RR protocol,” IEEE Trans. Syst. Man Cybern.: Syst., vol. 52, no. 8, pp. 4772–4783, Aug. 2022. doi: 10.1109/TSMC.2021.3103538
    [73]
    L. Qiu, C. Xiang, Y. Wen, M. Najariyan, C. Liu, and Z. Wu, “Predictive output feedback control of networked control system with Markov DoS attack and time delay,” Int. J. Robust Nonlinear Control, vol. 33, no. 5, pp. 3376–3395, Mar. 2023. doi: 10.1002/rnc.6572
    [74]
    A. Cetinkaya, H. Ishii, and T. Hayakawa, “Networked control under random and malicious packet losses,” IEEE Trans. Autom. Control, vol. 62, no. 5, pp. 2434–2449, May 2017. doi: 10.1109/TAC.2016.2612818
    [75]
    H. Guo, J. Sun, Z.-H. Pang, and G.-P. Liu, “Event-based optimal stealthy false data-injection attacks against remote state estimation systems,” IEEE Trans. Cybern., vol. 53, no. 10, pp. 6714–6724, Oct. 2023. doi: 10.1109/TCYB.2023.3255583
    [76]
    P. Ferrari, E. Sisinni, P. Bellagente, S. Rinaldi, M. Pasetti, A. O. de Sá, R. C. S. Machado, L. F. R. da C. Carmo, and A. Casimiro, “Model-based stealth attack to networked control system based on real-time ethernet,” IEEE Trans. Ind. Electron., vol. 68, no. 8, pp. 7672–7683, Aug. 2021. doi: 10.1109/TIE.2020.3001850
    [77]
    A. Kazemy, J. Lam, and X.-M. Zhang, “Event-triggered output feedback synchronization of master-slave neural networks under deception attacks,” IEEE Trans. Neural Netw. Learn. Syst., vol. 33, no. 3, pp. 952–961, Mar. 2022. doi: 10.1109/TNNLS.2020.3030638
    [78]
    Z. Zhao, Y. Huang, Z. Zhen, and Y. Li, “Data-driven false data-injection attack design and detection in cyber-physical systems,” IEEE Trans. Cybern., vol. 51, no. 12, pp. 6179–6187, Dec. 2021. doi: 10.1109/TCYB.2020.2969320
    [79]
    Z. Li, Z. Zhao, S. X. Ding, and Y. Yang, “Optimal strictly stealthy attack design on cyber-physical systems: A data-driven approach,” IEEE Trans. Cybern., vol. 54, no. 10, pp. 6180–6192, Oct. 2024. doi: 10.1109/TCYB.2024.3413969
    [80]
    S. Gao, H. Zhang, Z. Wang, H. Huang, and H. Yan, “Data-driven injection attack against discrete-time intelligent automation systems with slowly time-varying delays,” IEEE Trans. Autom. Sci. Eng., vol. 22, pp. 17227−17239, 2025.
    [81]
    Z.-H. Pang and G.-P. Liu, “Design and implementation of secure networked predictive control systems under deception attacks,” IEEE Trans. Control Syst. Technol., vol. 20, no. 5, pp. 1334–1342, Sep. 2012. doi: 10.1109/TCST.2011.2160543
    [82]
    F. Li and Z. Hou, “Event-triggered model-free adaptive predictive control for networked control systems under deception attacks,” IEEE Trans. Syst. Man Cybern.: Syst., vol. 54, no. 2, pp. 1325–1334, Feb. 2024. doi: 10.1109/TSMC.2023.3326823
    [83]
    H. Yang, H. Xu, Y. Xia, and J. Zhang, “Stability analysis on networked control systems under double attacks with predictive control,” Int. J. Robust Nonlinear Control, vol. 30, no. 4, pp. 1549–1563, Mar. 2020. doi: 10.1002/rnc.4840
    [84]
    Y. Yu, G.-P. Liu, X. Zhou, and W. Hu, “Blockchain protocol-based predictive secure control for networked systems,” IEEE Trans. Ind. Electron., vol. 70, no. 1, pp. 783–792, Jan. 2023. doi: 10.1109/TIE.2022.3148736
    [85]
    G. Franzè, F. Tedesco, and D. Famularo, “Resilience against replay attacks: A distributed model predictive control scheme for networked multi-agent systems,” IEEE/CAA J. Autom. Sinica, vol. 8, no. 3, pp. 628–640, Mar. 2021. doi: 10.1109/JAS.2020.1003542
    [86]
    Y. Wang, X. Qiu, H. Zhang, and X. Xie, “Data-driven-based event-triggered control for nonlinear CPSs against jamming attacks,” IEEE Trans. Neural Networks Learn. Syst., vol. 33, no. 7, pp. 3171–3177, Jul. 2022. doi: 10.1109/TNNLS.2020.3047931
    [87]
    H. Song and Z. Wang, “Dynamic Event-triggered model predictive control for nonlinear discrete cyber-physical systems with hybrid attacks,” IEEE Trans. Autom. Sci. Eng., vol. 22, pp. 15745–15756, May 2025.
    [88]
    Z. Gao, C. Cecati, and S. X. Ding, “A survey of fault diagnosis and fault-tolerant techniques-Part I: Fault diagnosis with model-based and signal-based approaches,” IEEE Trans. Ind. Electron., vol. 62, no. 6, pp. 3757–3767, Jun. 2015. doi: 10.1109/TIE.2015.2417501
    [89]
    Z.-H. Pang, C.-G. Xia, J. Sun, G.-P. Liu, and Q.-L. Han, “Active fault-tolerant predictive control of networked systems subject to actuator faults and random communication constraints,” Int. J. Control, vol. 95, no. 9, pp. 2357−2363, May 2022.
    [90]
    B. Liu and Y. Xia, “Fault detection and compensation for linear systems over networks with random delays and clock asynchronism,” IEEE Trans. Ind. Electron., vol. 58, no. 9, pp. 4396–4406, Sep. 2011. doi: 10.1109/TIE.2010.2103533
    [91]
    X. Wang and M. D. Lemmon, “Event-triggering in distributed networked control systems,” IEEE Trans. Autom. Control, vol. 56, no. 3, pp. 586–601, Mar. 2011. doi: 10.1109/TAC.2010.2057951
    [92]
    X. Ge, Q.-L. Han, L. Ding, Y.-L. Wang, and X.-M. Zhang, “Dynamic event-triggered distributed coordination control and its applications: A survey of trends and techniques,” IEEE Trans. Syst. Man Cybern.: Syst., vol. 50, no. 9, pp. 3112–3125, Sep. 2020. doi: 10.1109/TSMC.2020.3010825
    [93]
    X.-M. Zhang, Q.-L. Han, B.-L. Zhang, X. Ge, and D. Zhang, “Accumulated-state-error-based event-triggered sampling scheme and its application to $H_{\infty}$ control of sampled-data systems,” Sci. China Inf. Sci., vol. 67, no. 6, p. 162206, May 2024. doi: 10.1007/s11432-023-4038-3
    [94]
    D. Wu, X.-M. Sun, C. Wen, and W. Wang, “Redesigned predictive event-triggered controller for networked control system with delays,” IEEE Trans. Cybern., vol. 46, no. 10, pp. 2195–2206, Oct. 2016. doi: 10.1109/TCYB.2015.2470100
    [95]
    H. Yang, X. Guo, L. Dai, and Y. Xia, “Event-triggered predictive control for networked control systems with network-induced delays and packet dropouts,” Int. J. Robust Nonlinear Control, vol. 28, no. 4, pp. 1350–1365, Mar. 2018. doi: 10.1002/rnc.3958
    [96]
    R. Yang and W. X. Zheng, “Output-based event-triggered predictive control for networked control systems,” IEEE Trans. Ind. Electron., vol. 67, no. 12, pp. 10631–10640, Dec. 2020. doi: 10.1109/TIE.2019.2958303
    [97]
    L. Y. Li, P. Shi, R. K. Agarwal, C. K. Ahn, and W. Xing, “Event–triggered model predictive control for multiagent systems with communication constraints,” IEEE Trans. Syst. Man Cybern.: Syst., vol. 51, no. 5, pp. 3304–3316, May 2021. doi: 10.1109/TSMC.2019.2932838
    [98]
    J. Zhang, S.-C. Chai, B.-H. Zhang, and G.-P. Liu, “Distributed model-free sliding-mode predictive control of discrete-time second-order nonlinear multiagent systems with delays,” IEEE Trans. Cybern., vol. 52, no. 11, pp. 12403–12413, Nov. 2022. doi: 10.1109/TCYB.2021.3073217
    [99]
    Z. Wu, Z. Wang, Y. Wang, J. Xiong, and M. Xie, “Dynamic event–triggered networked predictive control for discrete–time NCSs under deception attacks,” Int. J. Robust Nonlinear Control, vol. 33, no. 4, pp. 2682–2702, Mar. 2023. doi: 10.1002/rnc.6535
    [100]
    X. Ge, I. Ahmad, Q.-L. Han, J. Wang, and X.-M. Zhang, “Dynamic event-triggered scheduling and control for vehicle active suspension over controller area network,” Mech. Syst. Signal Process., vol. 152, p. 107481, May 2021. doi: 10.1016/j.ymssp.2020.107481
    [101]
    X. Ge, Q.-L. Han, X.-M. Zhang, and D. Ding, “Communication resource-efficient vehicle platooning control with various spacing policies,” IEEE/CAA J. Autom. Sinica, vol. 11, no. 2, pp. 362–376, Feb. 2024. doi: 10.1109/JAS.2023.123507
    [102]
    H. Yan, J. Han, H. Zhang, X. Zhan, and Y. Wang, “Adaptive event-triggered predictive control for finite time microgrid,” IEEE Trans. Circuits Syst. I: Regul. Pap., vol. 67, no. 3, pp. 1035–1044, Mar. 2020. doi: 10.1109/TCSI.2019.2953958
    [103]
    G.-P. Liu, “Coordinated control of networked multiagent systems via distributed cloud computing using multistep state predictors,” IEEE Trans. Cybern., vol. 52, no. 2, pp. 810–820, Feb. 2022. doi: 10.1109/TCYB.2020.2985043
    [104]
    Z.-H. Pang, W.-C. Luo, G.-P. Liu, and Q.-L. Han, “Observer-based incremental predictive control of networked multi-agent systems with random delays and packet dropouts,” IEEE Trans. Circuits Syst. II: Express Briefs, vol. 68, no. 1, pp. 426–430, Jan. 2021.
    [105]
    C.-B. Zheng, Z.-H. Pang, J. Sun, G.-P. Liu, and Q.-L. Han, “Time-varying formation predictive control of second-order networked multi-agent systems with three-channel random communication constraints,” IEEE Trans. Circuits Syst. II: Express Briefs, vol. 70, no. 9, pp. 3479–3483, Sep. 2023. doi: 10.1109/tcsii.2023.3255926
    [106]
    G.-P. Liu, “Predictive control of networked nonlinear multiagent systems with communication constraints,” IEEE Trans. Syst. Man Cybern.: Syst., vol. 50, no. 11, pp. 4447–4457, Nov. 2020. doi: 10.1109/TSMC.2018.2853126
    [107]
    G.-P. Liu, “Tracking control of multi-agent systems using a networked predictive PID tracking scheme,” IEEE/CAA J. Autom. Sinica, vol. 10, no. 1, pp. 216–225, Jan. 2023. doi: 10.1109/JAS.2023.123030
    [108]
    H. Tan, Y. Wang, H. Zhong, M. Wu, and Y. Jiang, “Coordination of low-power nonlinear multi-agent systems using cloud computing and a data-driven hybrid predictive control method,” Control Eng. Pract., vol. 108, p. 104722, Mar. 2021. doi: 10.1016/j.conengprac.2020.104722
    [109]
    H. Tan, Z. Miao, Y. Wang, M. Wu, and Z. Huang, “Data-driven distributed coordinated control for cloud-based model-free multiagent systems with communication constraints,” IEEE Trans. Circuits Syst. I: Regul. Pap., vol. 67, no. 9, pp. 3187–3198, Sep. 2020. doi: 10.1109/TCSI.2020.2990411
    [110]
    W. Luo, P. Lu, C. Du, and H. Liu, “Cooperative output tracking control of heterogeneous multi-agent systems with random communication constraints: An observer-based predictive control approach,” IEEE Trans. Circuits Syst. II: Express Briefs, vol. 69, no. 3, pp. 1139–1143, Mar. 2022. doi: 10.1109/tcsii.2021.3107845
    [111]
    H. Tan, Y. Wang, M. Wu, Z. Huang, and Z. Miao, “Distributed group coordination of multiagent systems in cloud computing systems using a model-free adaptive predictive control strategy,” IEEE Trans. Neural Networks Learn. Syst., vol. 33, no. 8, pp. 3461–3473, Aug. 2022. doi: 10.1109/TNNLS.2021.3053016
    [112]
    Z.-H. Pang, T. Du, S. Gao, Q.-L. Han, and G.-P. Liu, “Cooperative tracking control of networked multiagent systems: A dual-prediction plus correction approach,” IEEE Trans. Ind. Inf., vol. 21, no. 1, pp. 146–155, Jan. 2025. doi: 10.1109/TII.2024.3441648
    [113]
    I. Markovsky and F. Dörfler, “Behavioral systems theory in data-driven analysis, signal processing, and control,” Annu. Rev. Control, vol. 52, pp. 42−64, Nov. 2021.
    [114]
    G.-P. Liu, J. Sun, and Y.-B. Zhao, “Design, analysis and real-time implementation of networked predictive control systems,” Acta Autom. Sinica, vol. 39, no. 11, pp. 1769–1777, Nov. 2013.
    [115]
    D.-W. Zhang and G.-P. Liu, “Secure predictive control for networked high-order fully actuated systems under random dos attacks,” IEEE Trans. Ind. Inf., vol. 20, no. 4, pp. 6935–6945, Apr. 2024. doi: 10.1109/TII.2024.3353916
    [116]
    Z. Lei, H. Zhou, W. Hu, G.-P. Liu, Q. Deng, D. Zhou, Z.-W. Liu, and X. Gao, “Unified 3-D interactive human-centered system for online experimentation: Current deployment and future perspectives,” IEEE Trans. Ind. Inf., vol. 17, no. 7, pp. 4777–4787, Jul. 2021. doi: 10.1109/TII.2020.3019238
    [117]
    Z. Lei, H. Zhou, W. Hu, and G.-P. Liu, “Concurrent experimentation in NCSLab: A scalable approach for online laboratories,” Future Gener. Comput. Syst., vol. 148, pp. 139–149, Nov. 2023. doi: 10.1016/j.future.2023.05.014
    [118]
    Z. Lei, H. Zhou, W. Hu, and G.-P. Liu, “Controller effect in online laboratories-an overview,” IEEE Trans. Learn. Technol., vol. 17, pp. 608−618, Apr. 2024.
    [119]
    L. Xue, G.-P. Liu, and W. Hu, “All-in-one Framework for design, simulation, and practical implementation of distributed multiagent control systems,” IEEE Trans. Syst. Man Cybern.: Syst., vol. 54, no. 7, pp. 4331–4344, Jul. 2024. doi: 10.1109/TSMC.2024.3379279
    [120]
    S. Ye, G.-P. Liu, W. Hu, and Z. Lei, “Design and implementation of a novel compact laboratory for web-based multiagent system simulation and experimentation,” IEEE Trans. Ind. Inf., vol. 20, no. 3, pp. 4029–4038, Mar. 2024. doi: 10.1109/TII.2023.3318306
    [121]
    G.-P. Liu, “Control strategies for digital twin systems,” IEEE/CAA J. Autom. Sinica, vol. 11, no. 1, pp. 170–180, Jan. 2024. doi: 10.1109/JAS.2023.123834
    [122]
    Y. Yu, G.-P. Liu, Y. Huang, C. Y. Chung, and Y.-Z. Li, “A blockchain consensus mechanism for real-time regulation of renewable energy power systems,” Nat. Commun., vol. 15, p. 10620, Dec. 2024. doi: 10.1038/s41467-024-54626-y
    [123]
    J. S. Gómez, D. Saez, J. W. Simpson-Porco, and R. Cárdenas, “Distributed predictive control for frequency and voltage regulation in microgrids,” IEEE Trans. Smart Grid, vol. 11, no. 2, pp. 1319–1329, Mar. 2020. doi: 10.1109/TSG.2019.2935977
    [124]
    Y. Yu, G.-P. Liu, and W. Hu, “Blockchain protocol-based secondary predictive secure control for voltage restoration and current sharing of DC microgrids,” IEEE Trans. Smart Grid, vol. 14, no. 3, pp. 1763–1776, May 2023. doi: 10.1109/TSG.2022.3217807
    [125]
    X. Dai, G.-P. Liu, W. Hu, Q. Deng, and Z. Lei, “Distributed predictive control for networked DC microgrids with communication delays and packet dropouts,” IEEE Trans. Ind. Inf., vol. 21, no. 3, pp. 2294–2303, Mar. 2025. doi: 10.1109/TII.2024.3498095
    [126]
    H. Yang, T. Li, Y. Long, and Y. Xiao, “Event-triggered distributed secondary control with model-free predictive compensation in AC/DC networked microgrids under DoS attacks,” IEEE Trans. Cybern., vol. 54, no. 1, pp. 298–307, Jan. 2024. doi: 10.1109/TCYB.2022.3218026
    [127]
    W. Yao, L. Jiang, Q. H. Wu, J. Y. Wen, and S. J. Cheng, “Delay-dependent stability analysis of the power system with a wide-area damping controller embedded,” IEEE Trans. Power Syst., vol. 26, no. 1, pp. 233–240, Feb. 2011. doi: 10.1109/TPWRS.2010.2093031
    [128]
    X. Shi, Y. Cao, M. Shahidehpour, Y. Li, X. Wu, and Z. Li, “Data-driven wide-area model-free adaptive damping control with communication delays for wind farm,” IEEE Trans. Smart Grid, vol. 11, no. 6, pp. 5062–5071, Nov. 2020. doi: 10.1109/TSG.2020.3001640
    [129]
    P. Mahish, A. K. Pradhan, and A. K. Sinha, “Wide area predictive control of power system considering communication delay and data drops,” IEEE Trans. Ind. Inf., vol. 15, no. 6, pp. 3243–3253, Jun. 2019. doi: 10.1109/TII.2018.2876504
    [130]
    T.-Y. Zhang and G.-P. Liu, “Tracking control of wheeled mobile robots with communication delay and data loss,” J. Syst. Sci. Complexity, vol. 31, no. 4, pp. 927–945, Aug. 2018. doi: 10.1007/s11424-017-7030-7
    [131]
    N. Feng, D. Wu, H. Yu, A. S. Yamashita, and Y. Huang, “Predictive compensator based event-triggered model predictive control with nonlinear disturbance observer for unmanned surface vehicle under cyber-attacks,” Ocean Eng., vol. 259, p. 111868, Sep. 2022. doi: 10.1016/j.oceaneng.2022.111868
    [132]
    T. Lei, Y. Wen, Y. Yu, K. Tian, and M. Zhu, “Predictive trajectory tracking control for the USV in networked environments with communication constraints,” Ocean Eng., vol. 298, p. 117185, Apr. 2024. doi: 10.1016/j.oceaneng.2024.117185
    [133]
    J.-A. Pan, Q. Xu, K. Li, C. Yang, and J. Wang, “Cloud control of connected vehicle under bidirectional time-varying delay: An application of predictor-observer structured controller,” IEEE Trans. Ind. Electron., vol. 71, no. 10, pp. 13113–13123, Oct. 2024. doi: 10.1109/tie.2024.3355494
    [134]
    D. Song, J. Han, and G. Liu, “Active model-based predictive control and experimental investigation on unmanned helicopters in full flight envelope,” IEEE Trans. Control Syst. Technol., vol. 21, no. 4, pp. 1502–1509, Jul. 2013. doi: 10.1109/TCST.2012.2208968
    [135]
    S. Chen, Y. Kang, J. Di, and Y. Cao, “Graph convolutional flocking control for unmanned aerial vehicles with packet dropouts,” IEEE Trans. Ind. Electron., vol. 71, no. 11, pp. 14401–14409, Nov. 2024. doi: 10.1109/TIE.2024.3370972
    [136]
    M. Khodaverdian and M. Malekzadeh, “Fixed-time constrained model predictive sliding mode control of spacecraft simulator,” IEEE Trans. Ind. Electron., vol. 70, no. 3, pp. 2739–2747, Mar. 2023. doi: 10.1109/TIE.2022.3167150
    [137]
    D.-W. Zhang, G.-P. Liu, and L. Cao, “Coordinated control of high-order fully actuated multiagent systems and its application: A predictive control strategy,” IEEE/ASME Trans. Mechatron., vol. 27, no. 6, pp. 4362–4372, Dec. 2022. doi: 10.1109/TMECH.2022.3156587
    [138]
    J. Qiu, T. Wang, S. Yin, and H. Gao, “Data-based optimal control for networked double-layer industrial processes,” IEEE Trans. Ind. Electron., vol. 64, no. 5, pp. 4179–4186, May 2017. doi: 10.1109/TIE.2016.2608902
    [139]
    P. Zhou, S. Zhang, L. Wen, J. Fu, T. Chai, and H. Wang, “Kalman filter-based data-driven robust model-free adaptive predictive control of a complicated industrial process,” IEEE Trans. Autom. Sci. Eng., vol. 19, no. 2, pp. 788–803, Apr. 2022. doi: 10.1109/tase.2021.3061974
    [140]
    D. He, H. Wang, Y. Tian, N. Christov, and I. Simeonov, “Trajectory tracking of two-stage anaerobic digestion process: A predictive control with guaranteed performance and saturated input, based on ultra-local model,” J. Process Control, vol. 129, p. 103039, Sep. 2023. doi: 10.1016/j.jprocont.2023.103039
    [141]
    S. Zhang, P. Zhou, Y. Xie, and T. Chai, “Improved model-free adaptive predictive control method for direct data-driven control of a wastewater treatment process with high performance,” J. Process Control, vol. 110, pp. 11–23, Feb. 2022. doi: 10.1016/j.jprocont.2021.11.015
    [142]
    Z. Hou, R. Chi, and H. Gao, “An overview of dynamic-linearization-based data-driven control and applications,” IEEE Trans. Ind. Electron., vol. 64, no. 5, pp. 4076–4090, May 2017. doi: 10.1109/TIE.2016.2636126
    [143]
    Z. Hou and S. Xiong, “On model-free adaptive control and its stability analysis,” IEEE Trans. Autom. Control, vol. 64, no. 11, pp. 4555–4569, Nov. 2019. doi: 10.1109/TAC.2019.2894586
    [144]
    Z.-H. Pang, B. Ma, G.-P. Liu, and Q.-L. Han, “Data-driven adaptive control: An incremental triangular dynamic linearization approach,” IEEE Trans. Circuits Syst. II: Express Briefs, vol. 69, no. 12, pp. 4949–4953, Dec. 2022. doi: 10.1109/tcsii.2022.3181232
    [145]
    C. De Persis and P. Tesi, “Formulas for data-driven control: Stabilization, optimality, and robustness,” IEEE Trans. Autom. Control, vol. 65, no. 3, pp. 909–924, Mar. 2020. doi: 10.1109/TAC.2019.2959924
    [146]
    H. J. van Waarde, J. Eising, H. L. Trentelman, and M. K. Camlibel, “Data informativity: A new perspective on data-driven analysis and control,” IEEE Trans. Autom. Control, vol. 65, no. 11, pp. 4753–4768, Nov. 2020. doi: 10.1109/TAC.2020.2966717
    [147]
    Y. Li, G.-P. Liu, S. Sun, and C. Tan, “Prediction-based approach to finite-time stabilization of networked control systems with time delays and data packet dropouts,” Neurocomputing, vol. 329, pp. 320–328, Feb. 2019. doi: 10.1016/j.neucom.2018.09.057
    [148]
    T. Jiang, Y. Zhang, Y. Zeng, S. Zhong, K. Shi, and X. Cai, “Finite-time analysis for networked predictive control systems with induced time delays and data packet dropouts,” Physica A, vol. 581, p. 126209, Nov. 2021. doi: 10.1016/j.physa.2021.126209
    [149]
    Z.-H. Pang, C.-G. Xia, J. Zhang, Q.-L. Han, and G.-P. Liu, “A prediction-based approach realizing finite-time convergence of networked control systems,” IEEE Trans. Circuits Syst. II: Express Briefs, vol. 70, no. 7, pp. 2445–2449, Jul. 2023. doi: 10.1109/tcsii.2023.3235462
    [150]
    T. Jiang, Y. Zhang, J. H. Park, X. Cai, and K. Shi, “Finite-time boundedness of networked control systems via hybrid predictive control based on cloud storage method,” Inf. Sci., vol. 622, pp. 1092–1108, Apr. 2023. doi: 10.1016/j.ins.2022.12.006

Catalog

    通讯作者: 陈斌, bchen63@163.com
    • 1. 

      沈阳化工大学材料科学与工程学院 沈阳 110142

    1. 本站搜索
    2. 百度学术搜索
    3. 万方数据库搜索
    4. CNKI搜索

    Figures(10)  / Tables(1)

    Article Metrics

    Article views (60) PDF downloads(0) Cited by()

    /

    DownLoad:  Full-Size Img  PowerPoint
    Return
    Return